Часть II. Генезис: порождение модерна и веймарские отцы-основатели#
Глава 1. Радикальный разрыв с демократической традицией Нового времени и Просвещения и основание современной реалистической теории демократии: Макс Вебер (1864–1920)#

(2) «Избирательное право и демократия в Германии», 1918 г.
I. Введение#
Последние военные державы пришли к своему концу, и это превосходно… Милитаризм ослаблен, демократия выдержала последнее и самое ужасное испытание и торжествует теперь во всем мире, так что безмерные жертвы были не напрасны 1.
Джованни Джолитти в ноябре 1918 г.
Война была фактически проиграна. Тем не менее в конце октября 1918 года германское военно-морское командование приказало готовить корабли, стоящие на рейде перед Вильгельмсхафеном и Килем, к последнему крупному сражению с британским флотом, оперировавшим в проливе Ла-Манш. Когда уставшие от войны матросы поняли, что их собираются отправить на бессмысленное и безнадежное самоубийство, они приступили к саботажу, чтобы суда не смогли выйти в море и принять участие в бою: самовольно гасили огонь в топках, выводили из строя двигатели, затыкали стволы орудий. Последовала жесткая реакция. Свыше 1000 бунтовщиков, отказавшихся исполнять приказ, были взяты под стражу и отправлены на берег, им грозила смертная казнь.
Однако остальные матросы проявили солидарность с арестованными товарищами и потребовали их освобождения. В Киле начались митинги и демонстрации, к которым присоединились также рабочие и прочие горожане. После того как 3 ноября 1918 года перед зданием гауптвахты в Киле лейтенант, командовавший патрулем, отдал приказ стрелять по толпе демонстрантов, 4 ноября матросы и солдаты начали вооружаться и занимать все важные гражданские и военные учреждения в городе. Далее восстание со скоростью лесного пожара охватило всю страну. Повсюду создавались рабочие и солдатские советы. Происходили массовые забастовки и демонстрации. Наконец в ночь с 7 на 8 ноября председатель Независимой социал-демократической партии Германии (НСДПГ) в Баварии Курт Эйснер (1867–1919) провозгласил в Мюнхене Баварскую республику и заявил о низложении правящей династии Виттельсбахов. Чуть менее чем через полтора дня, утром 9 ноября, в Берлине стала распространяться новость об отречении кайзера. Тогда около 14 часов статс-секретарь (министр) от Социал-демократической партии Германии (СДПГ) Филипп Шайдеман (1865–1939) провозгласил из окна здания рейхстага «Германскую республику». Эта сцена повторилась через два часа перед находящимся примерно в двух километрах от рейхстага Берлинским дворцом: здесь лидер марксистского «Союза Спартака» Карл Либкнехт (1871–1919), обращаясь к своим сторонникам, провозгласил «свободную социалистическую Республику Германия». Уже через день социал-демократические партии сформировали в Берлине переходное правительство (Совет народных уполномоченных), утвержденное рабочими и солдатскими советами. 11 ноября статс-секретарь германского правительства Маттиас Эрцбергер и маршал Франции Фердинанд Фош подписали в Компьенском лесу перемирие, а через месяц с небольшим Всегерманский съезд рабочих и солдатских советов (16–21 декабря 1918 года) назначил на январь следующего года выборы в Учредительное национальное собрание, которому предстояло разработать новую конституцию страны. Насильственные столкновения между политическими противниками, продолжавшиеся в германской столице, стали для делегатов собрания, избранных 19 января 1919 года, поводом переместиться для выполнения своей задачи в безопасную Тюрингию. Местом их заседаний стал Немецкий национальный театр в Веймаре — некогда центр и сердце немецкого классицизма, проводниками которого были Гёте и Шиллер, национальные поэты Германии. С провозглашением 14 августа 1919 года Веймарской конституции — она следовала либеральной традиции Великой французской революции и Мартовской революции в Германии с ее Конституцией Паульскирхе, принятой весной 1849 года, — переход от основанной в 1871 году Германской империи к парламентской Веймарской республике окончательно стал политической реальностью.
Рис. 17. Политические и территориальные последствия Первой мировой войны в Европе

Источник: автор.
Однако тяжелые политические потрясения охватили в последние годы военного лихолетья не только Германский рейх. Более чем за полтора года до Кильского восстания матросов, в январе—феврале 1917 года, массы изнуренных войной людей вышли на улицы российских столиц Петрограда и Москвы, чтобы протестовать против голода, вызванного кризисом в подвозе продовольствия, и царского режима. Они не только добились падения 16 марта 1917 года 2 правившей на протяжении более 300 лет династии Романовых, но и сделали возможным создание буржуазно-либерального Временного правительства, действовавшего с согласия Петроградского совета рабочих и солдатских депутатов (Февральская революция). На протяжении последующих восьми месяцев жители России стали свидетелями еще трех попыток насильственной смены режима: июльского восстания большевиков, Корниловского мятежа консервативных сил и организованного опять-таки большевиками 6 ноября 1917 года штурма Зимнего дворца в Петрограде — резиденции Временного правительства (Октябрьская революция). Последний переворот, увенчавшийся успехом, ускорил и предрешил окончательный политический и территориальный распад царской державы. За разразившимся революционным хаосом и гражданскими войнами стояло не только ожесточенное противоборство между верными императору «белогвардейцами» и большевиками-«красногвардейцами», чьи идеология и образ желаемого строя были ориентированы на прошлое и будущее соответственно, но и борьба многочисленных нерусских этносов и национальных групп, проживавших в прежней полиэтнической империи, за национальную автономию и самостоятельность. Так, только с ноября 1917 по февраль 1918 года о своей государственной независимости объявили грузины, финны, литовцы, эстонцы и украинцы. После оккупации германскими войсками западных областей бывшей империи и Брест-Литовского мирного договора 3 марта 1918 года, заключенного в условиях диктата Центральных держав, — по нему большевистское советское правительство обязывалось безоговорочно признать сложившееся положение — свои независимые государства провозгласили также белорусы, армяне и азербайджанцы.

Карта 4. Европа накануне Первой мировой войны (1914)

Карта 5. Европа после Первой мировой войны — территориальная реорганизация 1918–1924 годов
Всего несколькими неделями ранее Вудро Вилсон (1856–1924), президент США, воюющих на стороне Антанты, то есть вместе с Францией и Великобританией, выступил перед конгрессом с двумя ставшими легендарными речами, в которых сформулировал «Четырнадцать пунктов» и «Четыре принципа». Вильсон страстно пропагандировал альтернативное, направленное против автократических Центральных держав, видение будущего либерального территориального государственного и мирного устройства Европы. Представленный им образ будущего предполагал — наряду с созданием Лиги наций как хранителя мира — утверждение территориального (национального) и политического (демократического) права народов на самоопределение в качестве нового ключевого принципа международного права современности. На европейском континенте его слова упали на благодатную почву. Они не только укрепили надежды на независимость тех народов, что боролись за свою свободу и существование на периферии бывшей царской России, но и придали сил национальным движениям в еще одной многонациональной монархии, которые весьма активно развивались уже с конца XIX века: через несколько месяцев после ряда военных поражений начался неудержимый распад Австро-Венгерской монархии Габсбургов, великой европейской державы начиная с XVI—XVII веков. Еще до окончательного отказа от трона императора Карла I (1887–1922) 11 ноября 1918 года о своей государственной независимости заявили чехи и словаки, словенцы, хорваты и сербы, вскоре за ними последовали поляки, австрийские немцы и венгры. К концу войны распалась, наконец, и третья обширная монархия — Османская империя, которая на протяжении столетий до Берлинского конгресса (1878) держала под своим владычеством юго-восток Европы и была доминирующей силой в регионе. Теперь значительные ее части стали британскими (Ирак, Трансиордания, Палестина) и французскими (Сирия) подмандатными территориями, а в оставшихся собственно турецких анатолийских областях после завершения военных конфликтов 29 октября 1923 года Мустафа Кемаль Ататюрк провозгласил Турецкую Республику.
Этот настоящий поток образования национальных государств (за исключением захваченных позднее большевиками территорий Беларуси, Украины и Закавказья все они получили также международное признание, закрепленное договорами на Парижской мирной конференции 1919–1920 годов) поддерживался серией радикальных внутриполитических преобразований, продолжавших линию европейских революций 1848 года. Это была окончательно захлестнувшая старые консервативные монархии и псевдолиберальные режимы волна безусловной, тотальной и истинной политической либерализации европейского континента, которая материализовалась в масштабной и почти сплошной национализации, парламентаризации, конституционализации и демократизации существующих в Европе систем государственных институтов. Не обошлось во многих странах и без республиканизации. Если в Европе накануне Первой мировой войны республики, несмотря на все либеральные устремления и восстания XIX века, можно было еще пересчитать по пальцам одной руки (Франция, Швейцария), то теперь не только проигравшие в войне Германия и Австрия, но и успешно добившиеся независимости новые национальные государства Центральной и Восточной Европы принимали подлинно республиканские конституции с национальными парламентами, либеральными принципами правового государства и демократическим всеобщим избирательным правом для мужчин и женщин (Финляндия, Чехословакия, Эстония, Польша, Латвия, Литва и Ирландия). Не отставали и многие традиционные конституционные монархии, тоже осуществившие в ходе и после Первой мировой войны широкие конституционные и избирательные реформы (Нидерланды, Бельгия, Дания, Швеция, Италия, Испания, Болгария, Румыния). Этому примеру в конечном итоге последовало и Королевство сербов, хорватов и словенцев, преобразованное в парламентскую монархию 28 июня 1921 года.
1. Общий план: Макс Вебер и его труды по теории демократии#
Тот, кто хочет жить как «современный человек» лишь в том смысле, чтобы иметь ежедневно свою газету и железные дороги, электрические устройства и т. д. и т. п., — тот отказывается от всех тех идеалов, которые смутно представляются Вам…
Макс Вебер. Письмо Роберту Михельсу (4 августа 1908 г.)
Формы государства для меня являются такой техникой, как и всякие другие механизмы.
Макс Вебер. Письмо Гансу Эренбергу (16 июля 1917 г.)
Когда 51-летний Макс Вебер после увольнения с военной службы осенью 1915 года начал проявлять политическую и публицистическую активность в сфере государственной и военной политики Германии и наконец в течение нескольких месяцев выпустил две свои важнейшие работы по теории демократии «Парламент и правительство в новой Германии» (1917, вышла отдельной книгой в 1918 году) и «Избирательное право и демократия в Германии» (1917), описанная выше траектория развития — когда распад монархических империй и массовое установление демократических режимов откроют новую эпоху в Германии и Европе — еще представлялась как ему самому, так и его современникам в высшей степени невероятной, если не утопической. Так, хотя Макс Вебер считался одним из самых острых критиков Германской империи в вильгельмовскую эру и откровенным поборником радикальной и последовательной парламентаризации Германии, включая реорганизацию избирательного права с целью содействия демократии, но, подобно преимущественному большинству своих соотечественников и партий в рейхстаге (за исключением НСДПГ), он не выступал ни за смещение прусской династии Гогенцоллернов, ни за отказ от монархической формы правления как таковой. Своей приоритетной политической задачей он видел реформирование, а не свержение существующего порядка. Поэтому ему (особенно в первые недели Ноябрьской революции) было чрезвычайно трудно безоговорочно признать и поддержать новые политические реалии. Со слов Марианны Вебер известна его пренебрежительная характеристика ноябрьских событий 1918 года как «кровавого карнавала, который не заслуживает почетного имени революции».
В отличие от многих политических мыслителей до и после него, Вебер мало интересовался классической философией государства, не говоря уже об учении о конкурирующих между собой формах правления, восходящем к Аристотелю или Руссо. В первую очередь его занимало (гораздо более принципиальное и фундаментальное в его глазах) столкновение между традиционными и современным (модерным) типами общества и, в частности, вопрос, почему именно составляющие западный мир государства Европы и Северной Америки за предыдущие два столетия смогли осуществить такое стремительное и экспансивное развитие в науке, технике и промышленности, в то время как остальной мир закоснел в тысячелетних архаичных и традиционных моделях государства и общества. Задавшись этими вопросами универсально-исторического характера (а их рассмотрение составляет — наряду с построением вдохновленной неокантианством теории «свободной от оценки» науки — ядро содержания его многотысячестраничного наследия), Макс Вебер не только стал в один ряд с такими светилами европейской мысли, как Шарль-Луи де Монтескьё (1689–1755) и Огюст Конт (1798–1857), но и заложил в Германии совместно с Фердинандом Тённисом (1855–1936) и Георгом Зиммелем (1858–1918) основы современной социологии как самостоятельной науки.
Менее известно, что Макс Вебер, несмотря на свою изначально социологическую оптику, может одновременно считаться отцом и основателем современной теории реалистической демократии. Тем самым он подготовил и начал тот перелом в современных ему теоретических размышлениях о демократии, которому в революционных и интеллектуальных дискурсах начала XX века до Вебера предшествовала непроясненная и неразрешенная напряженность между тремя позициями (a–c), отчасти унаследованными из предыдущих эпох, а именно:
• питающими политический либерализм идеями и интерпретациями в традиции просветительских представлений XVII—XVIII веков о естественном праве и республиканизме (a),
• преимущественно антидемократическими и антилиберальными политическими теориями и тенденциями конца XIX века (b),
• насущными политическими и социальными вопросами и задачами, вставшими накануне Первой мировой войны перед модернизирующимися обществами и национальными государствами, которые, будучи в основном частично либерализованными и частично конституционализированными монархиями, давно уже в политическом смысле покинули почву Средневековья и Нового времени, однако не отказались окончательно от тогдашнего круга консервативных идей (c).
В своих политических сочинениях Вебер очевидно игнорирует идейное наследие классиков теории государства либеральной, республиканской и демократической направленности как таковое. Однако их институциональные достижения: конституционализм, парламентаризм, представительство, избирательное право граждан, партии — совместно с многовековой практикой британской системы правления, высоко ценимой Вебером, подспудно решающим образом сказались на его попытке вдохнуть новую жизнь в идею демократии, сделать ее плодотворной и перспективной за счет тройственного симбиоза (1–3):
• симбиоз с веберовским социологическим диагнозом модерна как неотвратимо прогрессирующего и всепобеждающего процесса развития, состоящего в рационализации, бюрократизации и повсеместном проникновении капиталистической структуры хозяйства, что является основной характеристикой всех современных форм социального порядка Запада (1);
• симбиоз с его прагматическим пониманием государства, ориентированным на теорию государства Георга Еллинека (1851–1911) (2);
• симбиоз, наконец, с его толкованием политического, которое Вебер вслед за Никколо Макиавелли, Фридрихом Ницше (1844–1900), Вильфредо Парето и Гаэтано Моской понимает, прежде всего, как постоянный отбор элит и непрерывную борьбу за власть (3).
Так что теория реалистической демократии Макса Вебера оказывается в конечном итоге не чем иным, как попыткой заменить заверения и посулы прежних моделей политического порядка, основанных на естественном праве и чаще всего имеющих религиозную подоплеку, такой концепцией, которая была бы в состоянии соответствовать как механически-техническим требованиям гигантских современных «государственных машин» с их весьма сложными и быстро развивающимися массовыми обществами, так и реальным социальным закономерностям функционирования господства и политического.
II. Макс Вебер как пророк новой эпохи: неудержимый подъем модерна#
Современное буржуазное общество, с его буржуазными отношениями производства и обмена, буржуазными отношениями собственности, создавшее как бы по волшебству столь могущественные средства производства и обмена, походит на волшебника, который не в состоянии более справиться с подземными силами, вызванными его заклинаниями.
Карл Маркс, Фридрих Энгельс. Манифест Коммунистической партии (1848)
От всякого платоновского и лейбницевского образа мышления нас глубже всего отделяет следующее: мы не верим в вечные понятия, вечные ценности, вечные формы, вечные души, — и философия, в той мере, в какой она является наукой, а не законодательством, означает для нас только предельное расширение понятия «история».
Фридрих Ницше. Черновики и наброски к «По ту сторону добра и зла» (1886)
1. Становление современного общества на Западе#
16 февраля 1889 года 24-летний Макс Вебер подал в комиссию юридического факультета берлинского Университета имени Фридриха Вильгельма диссертацию «К истории торговых обществ в средние века», а двумя годами позже в рамках процедуры габилитации (для получения права преподавания) представил в том же университете свою работу «Римская аграрная история и ее значение для государственного и частного права» (1891). В данных сочинениях уже наметился тот монументальный междисциплинарный и не замыкающийся на одной эпохе подход, с позиций которого Вебер в последующие три десятилетия подвергал общественные, политические, религиозные, нравственные, правовые и экономические комплексы отношений в истории человечества (от высокоразвитых культур древности до современности) детальному социологическому анализу, — эта работа вынужденно завершится из-за преждевременной смерти Вебера, ее последним плодом станет посмертно опубликованный труд «Хозяйство и общество» (1922). Несмотря на кажущуюся неразборчивость в смысле бесконечного множества затрагиваемых тем и невероятную сложность своих универсально-социологических штудий, занимающих многие тысячи страниц, Вебер на самом деле постоянно имел перед глазами совершенно специфический процесс исторического развития. Этот процесс начался, по его мнению, в Европе XVI–XVII веков и через такие промежуточные этапы, как реформы просвещенного абсолютизма (в Швеции, Пруссии, Австрии, России и т. д.) и либерально-конституционалистские реформы (в североамериканских колониях Британии и во Франции) второй половины XVIII века, достиг своего временного апогея в конце XIX века, что выразилось в масштабных технологических и социально-экономических сдвигах: индустриализации, урбанизации, росте численности населения и т. д.
Этот процесс, отголоски и последствия которого Макс Вебер собственными глазами наблюдал в Германской империи (1871–1918) и молодой Веймарской республике (с 1918–1919 годов) и который он понимал и описывал как исторически уникальный переход от традиционного к современному обществу (обществу модерна), не только был глобальным предметом его социологических исследований, но и заставлял задаваться ключевым вопросом: почему эта уникальная трансформация, этот беспрецедентный и экстраординарный процесс модернизации происходил именно и исключительно в обществах Европы и Северной Америки (совокупно именуемых «западным миром», «Западом»)? Почему только здесь и нигде больше?
Современный человек, дитя европейской культуры, неизбежно и с полным основанием рассматривает универсально-исторические проблемы с вполне определенной точки зрения. Его интересует прежде всего следующий вопрос: какое сцепление обстоятельств привело к тому, что именно на Западе, и только здесь, возникли такие явления культуры, которые развивались… в направлении, получившем универсальное значение?
М. Вебер, «Собрание сочинений по социологии религии. Предварительные замечания» (1920)
Вопрос Вебера не подразумевает, что другие культуры и другие эпохи не знали великих открытий, революционных скачков в развитии или сложных форм общества, но подчеркивает тот бесспорный феномен, что исключительно в мире западной цивилизации сформировалась совершенно специфическая форма рационализации, под сенью которой стало возможным процветание и расширение до гигантских масштабов финансово-хозяйственной сферы, построенной на принципах рыночной экономики, а также крупных транснациональных предприятий, индустриализованного массового производства и технического прогресса. Ее атмосфера оказалась благоприятной для возникновения сложных государственных образований и национальных государств с их обширными территориями, многомиллионным населением и огромными централизованными аппаратами управления, а также для развития науки, основанной на эмпирических экспериментах, опыте и знаниях, которой удалось почти полностью отвоевать у традиционных и церковных авторитетов интеллектуальное и нравственное первенство в толковании окружающего мира. При этом Макс Вебер хотя и разделял с Карлом Марксом (1818–1883) и его приверженцами диагноз о чрезвычайном могуществе капитализма, обусловливающем потерю свободы человеком, а с Фридрихом Ницше и его последователями — представление об упадке христианской религии и метафизики («Бог умер»), который ведет к утрате смысла жизни на индивидуальном уровне, однако не собирался следовать их выводам. Вебер не противопоставлял процессу модернизации ни неких прогрессивных утопий (например, о «бесклассовом обществе» [Маркс, Энгельс, «Манифест Коммунистической партии» (1848)] или о «создающем ценности сверхчеловеке» [Ницше, «Так говорил Заратустра» (1883–1885)]), ни моделей общества, обращенных в прошлое (в соответствии с призывом «Назад к природе» [Руссо, «Об общественном договоре» (1762)]), а, напротив, считал его окончательным и не имеющим альтернативы. Ведь Макс Вебер, ученый и прагматик, полагал попросту безрассудной и нереалистичной веру в то, что люди смогут найти адекватную замену тем современным западным формам социального порядка (или тем более отказаться от них без всяких замен), которые имеют подавляющее превосходство над всеми прочими формами общества, будь то историческими или нынешними, предлагают огромный спектр инноваций и изобретений в механической технике, экономичные, стабильные и эффективные формы организации труда, общества и политического властвования, а также недостижимые прежде возможности освоения и подчинения мира. В качестве причин, катализаторов и двигателей западной модернизации, которая, по мнению Вебера, однажды начавшись, будет идти, хотя и не обязательно линейно, но неизменно, неизбежно и «неумолимо», он называл прежде всего три мощных процесса, которые взаимно обусловливают и ускоряют друг друга.
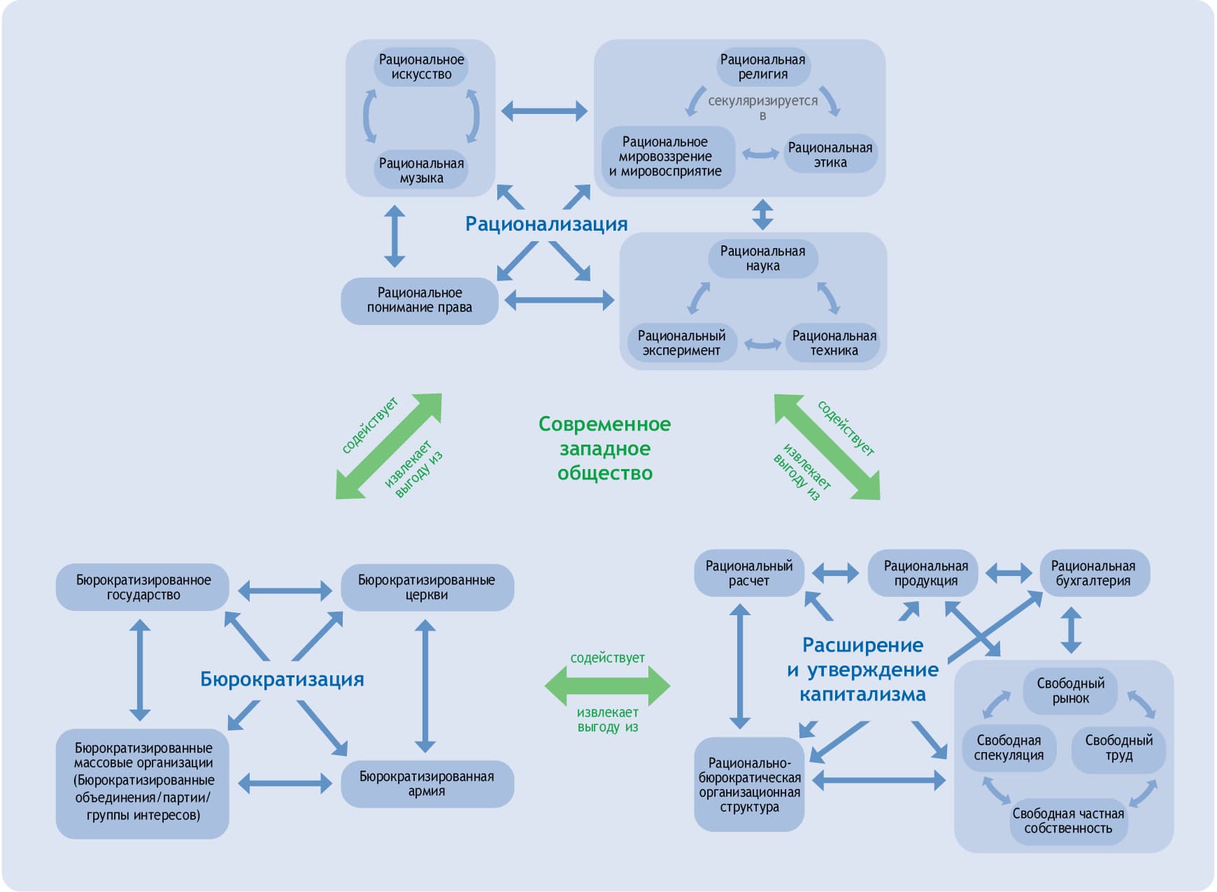
1.1. Рационализация#
Первый из них — процесс всеобъемлющей и универсальной интеллектуальной рационализации, не только пронизывающий все сферы жизни и общества (искусство, культуру, технику, науку, этику, религию, экономику, право, политику), но и ведущий к революционному перевороту как в повседневно-практическом оформлении жизни, так и в теоретически-мировоззренческом мышлении. Эта охватывающая всё сущее форма рационализации, являющаяся для Вебера специфическим и эксклюзивным признаком западных обществ, берет свое начало, с одной стороны, в тех слоях буржуазии европейского Нового времени (торговцах, ремесленниках, производителях-надомниках), чье существование и выживание в значительной мере зависело от способности вести технические и хозяйственные расчеты в целях измерения природы и овладения ею. Ее второй источник — то радикальное изменение религиозной картины мира, которое вызвали порожденные Реформацией крупные протестантские церкви и секты (англиканство, кальвинизм, пуританство, методизм и т. д.), сформировавшиеся в XVI—XVII веках прежде всего в северной половине Европы (например, в Англии, Нидерландах, Швейцарии) и в североамериканских колониях. Это изменение состояло в переходе от «бегства из мира» — созерцательности и сосредоточения на потусторонней судьбе, как его проповедуют великие традиционные религии, к аскетической ориентации на посюстороннее существование, в течение которого верующий протестант должен, выступая «как орудие Бога», проявить себя истинным христианином в мире, в своей профессиональной деятельности и в своем конкретном этическом поведении. Следствием такой трансформации, по Веберу, стала, во-первых, фокусировка на практически рациональных потребностях повседневной жизни, во-вторых, закладка фундамента для такого этически-рационального образа жизни («рационализация религии»), который с веками все больше отдалялся от своих религиозных корней, пока, наконец, не остался лишенный всякой святости каркас чисто ценностно-рациональных и целерациональных нравственных представлений.

Источник: автор.
Параллельно происходило утверждение современных наук, которые естественным образом выигрывали от распространения нового буржуазного и протестантского мировоззрения. Они (более или менее незаметно) отказывались признавать претензии религии как таковой на абсолютную истину и всезнание, не только ставя на место Бога или «Божественного разума» эмпирическую проверку экспериментом, но и осуществляя плодотворный синтез опыта с теоретическим интеллектуализмом и абстракцией. Этот синтез, по Веберу, имел место в такой форме только на европейском Западе, и именно он в конечном итоге подготовил и сделал возможным тот стремительный и взрывной технический прогресс, который в XIX веке до основания изменил западные общества. Завершением этого процесса стало «расколдовывание мира» и окончательный отход от всякой метафизики и религии (секуляризация), место которых теперь заняли знание и вера в то, что можно всё понять и объяснить — «стоит только захотеть», что нет более никаких мистических, таинственных и загадочных сил, что природу и мир можно просчитать и подчинить себе с помощью математических расчетов и технических средств. Соответственно, оформление жизни, принятие решений и разрешение проблем отныне было ориентировано исключительно на пользу, эффективность и целесообразность — так же, как и объективированная повседневная, социальная и трудовая жизнь. При таком образе жизни простота и индивидуализированность традиционных условий жизни сменяются дробной специализацией по направлениям, секциям и отраслям, которая следует только логике рациональных правил и организационных структур.
1.2. Экспансия капитализма#
В ничем не сдерживаемой экспансии, расширении и закреплении западной формы капитализма как наиболее эффективной, мощной и превосходящей все прежние формы хозяйствования воплотилось, по Максу Веберу, второе значимое направление процесса модерна. Так сформировалась экономическая система, проникающая в самые мелкие ответвления современной жизни и, благодаря своей гигантской, необозримой сети из постоянно растущих и видоизменяющихся местных, средних и действующих в международном масштабе капиталистических предприятий, способная покрыть все повседневные потребности современного общества. Система, которая минувшие 300 лет развивалась в едином ритме с нарастающей механизацией, секуляризацией и «онаучиванием» и может считаться не только важнейшей движущей и благоприятствующей силой процесса рационализации на Западе, но его крупнейшим выгодоприобретателем.
Рис. 19. Три ключевых направления динамики модерна

Источник: автор на основании Weber (1920/1922).
Уникальное преимущество капиталистического предприятия эпохи модерна, которое благодаря доступу к всесторонне развитому банковскому и биржевому сектору, а также свободе труда, частной собственности и доступа к рынку, гарантированным государством, получило идеальные условия для деятельности, проистекает из неделимой и чисто рациональной организации трудовых и производственных процессов. Сюда — наряду с основанным на чисто рациональных критериях отборе и использовании анонимной рабочей силы («свободные наемные работники») — относятся также рациональный бухгалтерский учет, рациональное управление и рациональное планирование работы всех ключевых подразделений предприятия, отвечающих за закупки (снабжение), производство и сбыт. Тем самым современное капиталистическое доходное предприятие (Unternehmung) в представлении Вебера оказывается противоположностью модели классически-традиционного семейного предприятия (Familienbetrieb), поскольку полностью отрешилось от любых частных и личных связей, а также предполагает строгое разделение потребления и производства («распадается прежняя тождественность домохозяйства, мастерской и конторы»). Новейшие способы и технологии производства, базирующиеся на научном прогрессе и технических инновациях, соединяются в капиталистическом предприятии в совершенно деперсонализованный механизм из рабочей силы и средств производства с заменимыми в любой момент элементами, который нацелен на постоянное наращивание производственных мощностей и повышение рентабельности и следует в своем функционировании исключительно правилам рационального расчета и рациональным же критериям экономичности.
В качестве первой важной вехи, содействовавшей становлению капитализма западного образца на фоне универсальной тенденции к рационализации, Вебер выделил формирование свободных городов Средневековья с их торговыми, финансовыми и экономическими структурами, ориентированными на свободное рыночное хозяйствование и автономное политическое самоуправление. Второй вехой он назвал подъем тех течений протестантизма Нового времени, которые не только форсировали рационализацию религии, но и посредством веры в прямую корреляцию между трансцедентной богоизбранностью и профессиональным успехом в земном мире (кальвинистское учение о предопределении) обусловили строго аскетический профессиональный и трудовой этос. По Веберу, это стало идеальной питательной почвой для капиталистического способа хозяйствования с его перманентным стремлением к повышению производительности и доходности, а с течением веков он шаг за шагом обретал самостоятельность (подобно этически-рациональному образу жизни), избавляясь от первоначальной религиозно-духовной оболочки, отсылающей к потустороннему миру, и получая обоснование в чисто материальной ориентации на прибыль.
1.3. Бюрократизация#
Наконец, неудержимое и настолько же всеобъемлющее вторжение принципа бюрократизации в человеческую повседневность представляет собой для Макса Вебера третью значимую силу, третий процесс, задающий динамику западного модерна. Речь здесь идет ни о чем ином, как об организационной реализации рационализации и капитализма: данный высокоэффективный технический принцип упорядочивания, обязанный своим возникновением прежде всего увеличивающейся сложности современных массовых обществ, проявляется повсюду там, где происходит организация в сообщество растущего количества людей. Начинаясь на уровне коммунального управления, которое утрачивает свою «органическую локальную привязанность к почве» ровно в тот момент, когда при включении в более крупное образование заменяется анонимным техническо-бюрократическим аппаратом, бюрократизация западного типа пронизывает все институты общества: от вооруженных сил («современная массовая армия есть бюрократическое войско») и церкви (где епископы и приходские священники превратились «попросту в чиновников центральной власти курии»), продолжая партиями, различными организациями («союзами»), университетами и до современного капиталистического предприятия и современного государства с его гигантским бюрократическим административным аппаратом.
Свою способность к высшим организационным достижениям, свои преимущество и незаменимость для современного общества бюрократический принцип черпает из строго рационализированной самоорганизации, сочетающей несколько аспектов. Это, во-первых, рационализированное распределение труда в рамках иерархически структурированного штаба управления (Verwaltungsstab) с наделением его членов четко разграниченными компетенциями. Во-вторых — непрерывность, однозначность и надежность осуществляемых строго по правилам и фиксируемых в письменной форме административных актов, которые бюрократия совершает оперативно и невзирая на лица, опираясь на современные средства связи и коммуникации. В-третьих — постоянная тенденция к стандартизации и унификации. В-четвертых — рациональная ведомственная дисциплина, в рамках которой чиновники планомерно, по-деловому точно, квалифицированно выполняют свои инструкции и проводят в жизнь распоряжения, не поддаваясь влиянию каких-либо личных связей, мнений, эмоций и интересов, так что бюрократический аппарат подобен равномерно действующему «массовому образованию», точному часовому механизму, безошибочно работающей машине. И, наконец, это крепкий костяк из имеющих многолетний опыт, искушенных специалистов-чиновников, которые, обладая монополией на отраслевые знания, не только закрывают все обязательные направления деятельности, но и в состоянии справиться со сложными современными видами техники и формами закупки товаров. Без таких бюрократических структур с их высоким уровнем технической и отраслевой оптимизации, как полагает Вебер, способность современного человека жить и выживать оказалась бы под прямой угрозой и была бы подорвана (за исключением крестьян, непосредственно располагающих средствами самообеспечения).
В тесной связи с постоянно распространяющейся рациональной бюрократизацией находится развитие и утверждение чисто рациональной правовой системы, устанавливающей правовые нормы, следуя современной рациональной этике, то есть независимо от каких-либо высших божественных или метафизических принципов по чисто ценностно-рациональным и целерациональным критериям. Такая система — это универсум абстрактных и безличных правил и законов, лишенный «любой содержательной святости» и созданный исключительно руками человека, в котором каждый элемент в любой момент может быть заменен другими правилами, если это представляется необходимым с рациональной точки зрения. Правосудие эпохи модерна с его разработанными на основе римского права процедурами, строго формализованными и обезличенными, которые можно математически и рационально просчитать заранее так же, «как и проектную мощность какой-нибудь машины», не только внешне похоже на технический механизм современного бюрократического аппарата управления, но и создает совместно с ним институциональную основу западного капитализма, не способного существовать без рациональной предсказуемости, планирования и калькуляции.
2. Господство в современном государстве#
…устранение господства человека над человеком [есть] утопия.
Макс Вебер. Письмо Роберту Михельсу (4 августа 1908 г.)
Западное государство эпохи модерна является, по Максу Веберу, не только важнейшим, наиболее могущественным и значимым институциональным организмом в составе современного западного общества, но и (благодаря своей технико-бюрократической и прагматически-рациональной сущности и самоидентификации) точным отражением последнего — оно также предстает перед современным человеком как огромный необозримый колосс, как анонимная, безличная и бездушная машина господства с превосходящим воображение, точным и беспощадно четко работающим часовым механизмом в своем железном сердце. Зубья шестерен этой машины зацепляются друг за друга чисто механически, для ее функционирования в высшей степени существенно использование правильных технических инструментов, а также надлежащее расположение и организация взаимодействия ее отдельных компонентов.
Генезис и становление государства модерна происходили почти параллельно с развитием капиталистической системы хозяйствования, причем в обоих случаях это выглядело как многовековое непрерывное лишение самостоятельности, объединение и централизация малых, изначально автономных единиц: в политической сфере — деревень, общин, городов, графств и княжеств, в экономической — мелких ремесленных мастерских, мануфактур и семейных предприятий. В то время как процесс экономического «отчуждения» привел в конечном итоге к возникновению капиталистических фабрик, крупных предприятий и работающих в международном масштабе акционерных обществ, в политической сфере в результате сложились унифицированные национальные государства с обширной территорией и многомиллионным населением — ультрасовременные и чрезвычайно сложно устроенные государственные образования, располагающие как устойчивой, единообразной и централизованной системой налогов и сборов, так и организованным вокруг единого центра аппаратом юстиции, управления и безопасности с искушенными специалистами — судьями и чиновниками. При этом средства, имеющиеся в распоряжении современного государства, соответствуют в определенном смысле итогам его собственного исторического развития — завершенной инкорпорации, концентрации и монополизации всех отдельных владений и сфер политики внутри четко определенной государственной территории. Так что, подобно капиталистическому предпринимателю, который может назвать всё предприятие своей собственностью, современное национальное государство является единственным владельцем и распорядителем всех материальных средств, требуемых для властвования: правительственных и прочих административных зданий со всем инвентарем, а также оборудования и автопарков, оружия и военной техники, прессов и печатных машин для изготовления платежных средств, почтовых марок и прочих официальных документов. И в пределах государственной территории оно единственная инстанция, имеющая право применять для проведения в жизнь своих законов, решений и притязаний физическую силу и физическое насилие, то есть только государство обладает монополией на легитимное насилие, а значит, легитимной властью над «жизнью, смертью и свободой» своих граждан. В случае войны только государство решает, кого ему призвать в свою армию и на какой фронт послать, какие товары ему потребуются и будут производиться по его распоряжению, с кем оно будет заключать союзы, а с кем воевать. В мирные времена государство принуждает равным образом и работников, и предпринимателей подчиняться требованиям своей налоговой системы, по своему усмотрению принимает решения о сооружении транспортных и коммуникационных сетей и выступает наиболее могущественным распределителем финансовых и материальных ресурсов.
Впрочем, эксклюзивная монополия на насилие, несмотря на всю централизацию и рационализацию, никоим образом не устанавливается сама собой: современное западное государство, по Веберу, было и остается манифестацией всегда неизменного отношения господства, определенным проявлением извечной структуры властвования с правящими и управляемыми (господствующими и подданными), приказом и подчинением, распределением на вышеи нижестоящих. В этом аспекте оно не отличается ни от первобытного союза племен, ни от средневекового королевства. Господство — универсальный феномен, который независимо от стадии развития или культурной принадлежности людей всегда увязан с двумя закономерностями социального характера: господство должно иметь возможность осуществляться и оно должно быть оправданным.
2.1. Штаб управления#
Отсюда следует, для начала, что ни один властитель, будь он революционным борцом за веру, просвещенным идеалистом или коварным деспотом, не может обойтись без исполнительного органа, то есть отобранной группы людей, которая в повседневной практике властвования заботится о том, чтобы его приказы, распоряжения и законы действительно претворялись в жизнь, и добивается их осуществления. Только если эта группа (для правителей Нового времени таковой выступает их личное административное государство (Verwaltungsstaat), для главы церкви — центральная власть курии) функционирует безукоризненно и сохраняет преданность по отношению к своему господину, появляются условия для осуществления господства. Функциональность и преданность обеспечиваются, в свою очередь, системой материальных и нематериальных поощрений весьма широкого спектра: от награды на небесах, сословной чести или удовлетворения низкой жажды власти до военной добычи, доступа к государственным ресурсам или прочим доходным местам (пребендам). В государствах Запада XIX—XX веков эта группа получает институциональный облик описанного выше анонимного массового бюрократического аппарата чиновников: по Максу Веберу, он является «зародышевой клеткой современного государства», а его членам в качестве поощрений и стимулов предлагаются не только социальный престиж, хорошие шансы на возвышение в обществе и постоянное место работы, но и регулярное финансовое вознаграждение в форме жалованья и пенсий.
И все же современное западное государство оказывается особым случаем в тысячелетней истории господства человека над человеком. Это объясняется, с одной стороны, гигантскими масштабами сегодняшних государственно-бюрократических аппаратов управления, требующих, по Веберу, наряду с современным техническим оснащением еще и огромных финансовых затрат, покрывать которые на постоянной основе возможно, опять-таки, только в капиталистических экономических системах. Кроме того, эти аппараты выступают не только исполнительными, но в равной мере отраслевыми и упорядочивающими органами, и потому современному государству уже не обойтись без них: только они располагают специализированными знаниями и навыками, которые приобретались и, соответственно, оттачивались годами и десятилетиями, а также соответствующей технической организационной структурой, без которой едва ли возможно осуществление господства в сложно устроенных массовых обществах. Итак, без аппарата управления современное государство потеряло бы дееспособность, и это объясняет, почему в нем это, собственно говоря, чисто функциональное связующее звено между господствующими лицами и подданными заняло уникальное и не имеющее аналогов властное положение. Правитель эпохи модерна, несмотря на свои властные полномочия и право приказа, поостережется распускать или заменять свой чиновничий аппарат, если он не хочет рисковать своей способностью управлять государством, да и существованием государства в целом. Впрочем, для граждан всеобъемлющая власть и повсеместное присутствие бюрократии оказываются несравнимо более опасными: рука могущественной машины управления достает до самых укромных уголков мира их жизни и повседневности, проявляясь в этом как их «неминуемая судьба». От выдачи отделом записи актов гражданского состояния свидетельства о его рождении, продолжая проверкой годности к военной службе, получением разрешения на строительство собственного частного дома и до официальной регистрации его смерти — гражданин повсюду отдан в руки и на откуп рациональной исполнительной власти чиновников-бюрократов.
2.2. Легитимация#
Насколько могущественным современное государство с его монополией на физическое насилие и его бюрократией предстает перед современным человеком, настолько же фундаментально его возникновение и существование — как и любого другого союза господства (Herrschaftsverband) — зависит от внутреннего принятия его господства подданными. Ни один вождь племени, полководец, король и никакой государственный аппарат, превосходно оснащенный в техническом и военном плане, не могут постоянно поддерживать свое господство только посредством насилия, принуждения и репрессий, если у подданных нет веры в правомерность и легитимность его господства. Наряду с управленческо-технической реализацией господство всегда нуждается также в не требующем принуждения признании и вытекающем из него добровольном подчинении членов союза.
В своей знаменитой социологии господства Вебер различает две основных формы («идеальных типа») повседневной легитимации господства: общепринятое для домодерных обществ традиционное господство, когда вера общности в неприкосновенность и святость «издавна» существующих традиций поддерживает и легитимирует также и правителей, ставших таковыми в силу этих традиций, и типичное для общества и государства модерна рационально-легальное господство, когда господство выводится уже не из веры в определенное лицо или определенный традиционный ритуал, а обосновывается и легитимируется единственно верой в правомерность некоего безличного, рационального правового порядка. Эта вера имеет своим источником, с одной стороны, многовековое движение современных обществ к освобождению от мистических и иррациональных правовых представлений их предков, а с другой — питается убеждением, что исключительно правовые нормы, установленные на основании критериев целесообразности, обладают необходимой предметной компетенцией, чтобы оптимально регламентировать существование общества в плане обеспечения его «наиболее базовых потребностей». Только появление этих рациональных форм правового порядка, которые складывались параллельно с развитием рациональной бюрократии, находили свое выражение в конституциях и кодифицированных законах (конституционализм), обычно писаных, и которым государственные органы при исполнении своих предметных должностных обязанностей должны подчиняться в той же мере, что и простые граждане, дало современному западному государству как союзу господства его внутреннее оправдание — и потому Вебер недвусмысленно говорит о его легитимной монополии на насилие.
Однако в тот момент, когда добровольное подчинение и вера в правителя либо союз господства оказываются подорваны вследствие стихийных бедствий, войн, кризисов снабжения или просто неспособности государства справляться со своими задачами, традиционное и рационально-легальное господство могут, по крайней мере, на короткий период, быть заменены третьей, неповседневной формой. Здесь Макс Вебер говорит о «великой творческой революционной силе» («Хозяйство и общество», 1922) харизматического господства, которая внезапно и непредвиденно вторгается в монотонную повседневную практику властвования и в кратчайшее время радикально подрывает и разрушает привычные убеждения и установки подданных. Поддержку и оправдание этой экстраординарной форме господства обеспечивает вера подчиненных в личную святость, героическую силу или избранность харизматического правителя и созданного или создаваемого им нового политического порядка. Однако эта форма господства может существовать, лишь пока персонифицированному избавителю удается поддерживать свой особый статус путем действительного улучшения условий жизни своих приверженцев. Когда к власти приходит преемник носителя харизмы, а у его ближайшего окружения в среднесрочной перспективе проявляются экономические интересы — оно стремится институционально закрепить за собой полученные должности, владения и привилегии, потенциал харизматического господства иссякает, и его вновь сменяет повседневное традиционное или рационально-легальное господство.
3. Принципы политического#
Какими бы базовыми ни были для современного государства и всех иных союзов господства описанные Максом Вебером универсальные явления отношения господства и социологии господства, в конечном счете они образуют лишь один из аспектов в многообразном космосе социального действия и сосуществования, который хотя и не исключительно, но все же в весьма существенной степени характеризуется столкновениями между противоположностями, происходящими с разной силой, и вытекающими отсюда конфликтами. В этой связи Вебер, опираясь на Ницше, говорит о «вечной борьбе человека с человеком» («Дискуссионная статья к дебатам об общей программе Национально-социального союза», 1896) — борьбе, проявляющейся во всех жизненных сферах всех культур: от насильственных, неурегулированных и анархичных военных противостояний до упорядоченного соперничества между конкурентами-профессионалами за лучшую позицию в иерархизированной системе предприятий, от эмоционально заряженных спортивных соревнований за признание и медали до схватки за ресурсы, пространство для жизни и пахотные угодья, обеспечивающие выживание. Там, где эта экзистенциальная борьба ведется латентно и неосознанно, она самопроизвольно ведет к отбору лучших и наиболее пригодных. При этом Вебер — в отличие от многих социал-дарвинистов своего времени, и прежде всего Артюра де Гобино (1816–1882) — категорически избегает провозглашать превосходство определенной культурной или исторической формации (расы, нации и т. д.): то, какие личные качества требуются для борьбы и кто в конце концов возьмет верх, всегда зависит от рамочных условий и правил поведения, существующих в конкретном обществе. Для современного человека участие в этой борьбе, от которой он в повседневной жизни часто стремится уклониться, является настолько же неотвратимым, как и действие великой триады модерна — рационализма, капитализма и бюрократии:
Кто получает хотя бы один пфенниг ренты, которую должны (прямо или косвенно) уплачивать другие, кто владеет каким-либо потребительским товаром или потребляет какой-либо продукт, покрытый потом чужого, не его собственного труда, тот питает свое существование за счет механизма той равнодушной и чуждой сострадания экономической борьбы за существование… формы борьбы человека с человеком, при которой не миллионы, но сотни миллионов из года в год чахнут душой и телом…
Вебер, «Меж двух законов» (1916)
В политическом эта перманентная и неизбежная борьба человека с человеком принимает вид борьбы за добровольно следующих за правителем приближенных (свиту, Gefolgschaft) и сторонников, борьбы с политическими конкурентами и соперниками (причем как в противном, так и в собственном лагере), борьбы за руководство союзами господства и государствами и борьбы между правителями и их штабами управления. Таким образом, в соответствии с ведущей мотивацией любого политического действия — стремлением к власти и основным средством политики — осуществлением власти (а власть Вебер определяет как «вероятность реализации своей воли в данном социальном отношении даже вопреки сопротивлению» [«Хозяйство и общество», 1922]) политическая борьба всегда оказывается борьбой за власть, точнее, борьбой за сохранение и расширение власти или за влияние на распределение власти и конфигурацию властных сил. Обладание властью, в свою очередь, — непременный технический инструмент для осуществления материальных и нематериальных интересов: распоряжения экономическими благами и ресурсами, распределения политических должностей («патронаж над должностями», кронизм как форма фаворитизма) или проведения в жизнь мировоззренческих представлений, которые, согласно Веберу — и вопреки всему ценностному релятивизму его времени, находятся в такой же непримиримой и неразрешимой «смертельной» борьбе в том числе и за пределами политического.
Однако борьба за власть не ограничивается политическими субъектами и внутренней жизнью современных государств, где государственной власти приходится добиваться для себя легитимной монополии на физическое насилие, преодолевая внутреннее сопротивление, но и равным образом является характерной чертой международных отношений. Здесь тоже царит постоянная борьба за власть, которая проявляется либо в мирной конкуренции и сосуществовании, либо в войнах и насильственных конфликтах между государствами и нациями. У современного государства, по Веберу, есть не только право заявлять и осуществлять свои фундаментальные жизненные и властные интересы, но и обязанность укреплять и защищать себя и выстроенный им порядок. Когда же государство не делает этого, то автоматически становится игрушкой для чужих властных интересов и отдает себя на произвол зарубежных сил. Соответственно, ударная мощь его легитимного аппарата насилия и успешность применения силы внутри и вовне зависят не от случая или высших принципов, а только и единственно от фактического соотношения сил.
Такой диагноз политическому означает несогласие с Кантовым идеалом «вечного мира» (1795) и продолжает традицию как великодержавной колониальной политики, которую европейские национальные государства проводили во второй половине XIX века, так и классической политической теории в лице Фукидида (около 460–400 до н. э.) и Никколо Макиавелли, однако воздерживается от какой-либо оценки сущности человека — в отличие от концепции Томаса Гоббса («человек человеку волк» [«Левиафан», 1651]). Тем самым Макс Вебер дал понять, что представлению о чисто этической политике, широко распространенному не только в гуманизме, Просвещении и классицизме, но и в революционном социализме и идеализме его времени, место в царстве иллюзий и наивных желаний принимать желаемое за действительное. Ведь политика и достижение политических целей всегда автоматически требуют применения политических средств власти и принуждения, так что любое чисто нравственное устремление в момент своего политического осуществления и проведения в жизнь будет опровергнуто этими самыми средствами и доведено до абсурда:
И первые христиане весьма точно знали, что… тот, кто связывается с политикой, то есть с властью и насилием как средствами, заключает пакт с дьявольскими силами и что по отношению к его действованию не то истинно, что из доброго может следовать только доброе, а из злого лишь злое, но зачастую наоборот. […] Пусть тот, кто хочет действовать в соответствии с этикой Евангелия, воздержится от забастовок — ибо это насилие — и вступает в … профсоюзы. И пусть он, прежде всего, не говорит о «революции». Ибо данная этика отнюдь не намерена учить тому, что именно гражданская война есть единственно легитимная война.
Вебер, «Политика как призвание…» (1919)
Наряду с этим необходимым нивелированием морального и его выведением за скобки Вебер, кроме того, — точно так же, как и обычно считающиеся отцами теории элит Вильфредо Парето и Гаэтано Моска, — придерживался твердого убеждения, что политическая борьба за власть и господство в конечном счете всегда ведется в достаточно немногочисленном кругу: «…что как раз значительные политические решения, в том числе и более всего при демократии, принимаются индивидами…» (Вебер, «Парламент и правительство…», 1917–1918).
Итальянские теоретики элит Вильфредо Парето (1848–1923) и Гаэтано Моска (1858–1941)#
Если Карл Маркс (1818–1883) интерпретировал историю как непрерывно обостряющуюся борьбу классов, при которой подчиненный класс в каждом случае в итоге всегда будет приходить на смену господствующему до тех пор, пока историческая динамика классовой борьбы не исчерпает себя с установлением диктатуры пролетариата и последующим построением бесклассового общества, то для Моски и Парето дуализм между правящими и управляемыми представляется вечным принципом истории, действие которого никогда не закончится. В их теории любое общество, любое государство и любой другой политический союз господства (Herrschaftsverband) абсолютно независимо от своей формы государственного правления (монархия, республика, олигархия, демократия и пр.) и периода своего исторического существования (Античность, Средние века, Новое время или современность) разделяется на небольшую правящую элиту и многократно превосходящую ее по численности массу управляемых. Под элитой здесь подразумевается группа избранных, обладающая совершенно определенными способностями, ресурсами и лидерскими качествами и превосходящая управляемых, несмотря на их большинство, прежде всего высоким уровнем организованности и однородности. Важнейшими средствами, которыми элита осуществляет господство, выступают, подобно как у Вебера, власть и применение насилия (его потенциальная возможность).
Во всех обществах (начиная со слаборазвитых или с трудом достигших основ цивилизации вплоть до наиболее развитых и могущественных) существуют два класса людей — класс правящих и класс управляемых. Первый, всегда менее многочисленный, выполняет все политические функции, монополизирует власть и наслаждается теми преимуществами, которые дает власть, в то время как второй, более многочисленный класс управляется и контролируется первым в форме, которая в настоящее время более или менее законна, более или менее произвольна и насильственна и обеспечивает первому классу, по крайней мере внешне, материальные средства существования и все необходимое для жизнедеятельности политического организма (Гаэтано Моска, «Элементы политической науки», 1896).
Вторая историко-философская аксиома, которой придерживаются Моска и Парето, состоит в том, что политические перемены и трансформации — войны, революции, реформистские движения — никогда не приводят к замене правящей элиты управляемой массой, но всегда оканчиваются лишь сменой старой (смещенной) элиты на новую (пришедшую к власти). Политические союзы понимаются ими как специфическое состояние равновесия между правящими и управляемыми, устойчивость и длительность которого зависит прежде всего от того, насколько элиты в состоянии как сохранять за собой властные ресурсы, так и адаптироваться к переменам, естественно происходящим с течением времени, то есть допускать исключение тех своих элементов, которые оказываются неприспособленными, и обеспечивать определенную открытость своего эксклюзивного круга для новых (будущих) элит, поднимающихся из массы управляемых.
Кто-то действительно может сказать, что вся история цивилизованного человечества низводится до конфликта между стремлением доминирующих элементов монополизировать политическую власть и передать ее по наследству и стремлением расщепить старые силы и возвысить новые; и этот конфликт порождает бесконечные процессы эндосмоса и экзосмоса [взаимопроникновения] между высшими классами и определенной частью низших. Правящие классы неизбежно приходят в упадок, если перестают совершенствовать те способности, с помощью которых пришли к власти, когда не могут более выполнять привычные для них социальные функции, а их таланты и служба утрачивают в обществе свою значимость.
Гаэтано Моска, «Элементы политической науки» (1896)
В тех случаях, когда политическая система препятствует такой естественной циркуляции элит, раньше или позже происходит революция и насильственная смена старых элит новыми.
Еще одним основным положением современной теории элит (элитизма) является жесткое разведение принципа господства и смены элит, описывающего реальное функционирование политики, и тех мировоззренческих или религиозных моделей интерпретации и идеологий, которые существуют лишь в абстракции и, согласно Моске и Парето, как правило, служат правящему классу для легитимации и упрочения своего господства, а потому заменимы в той же мере, что и сами элиты. Демократическая идея народовластия и принципа большинства также представляет собой для обоих итальянских теоретиков элитизма миф и иллюзию (а также инструмент господства в руках политиковдемагогов), поскольку в действительности политические решения никогда не принимаются народом или большинством народа, а лишь небольшой элитой, находящейся в меньшинстве: “Не будем останавливаться на выдумке о «народном представительстве”, из слов каши не сваришь» (Парето, «Трактат по общей социологии», 1916).
Рис. 20. История по Вильфредо Парето как непрерывная циркуляция элит при сохранении базового дуализма правителей и управляемых

Источник: автор на основании Pareto (1916).
III. Теория реалистической демократии Макса Вебера#
Однако — ах, сколько еще будет того, с чем Вам придется смириться! Такие понятия, как «воля народа», «истинная воля народа» и т. д., для меня давно уже не существуют. Это фикции. Дело обстоит совершенно так же, как если бы комунибудь пришло в голову говорить о «воле потребителя сапог», которая якобы должна определять, как сапожнику налаживать свою технику. Хотя потребители ботинок и знают, где ботинок им жмет, но никогда — как его следовало бы лучше сделать.
Макс Вебер. Письмо Роберту Михельсу (4 августа 1908 г.)
1. Введение#
Для историографии западного учения о формах государственного правления и политических режимах, насчитывающей почти два с половиной тысячелетия, теория реалистической демократии Макса Вебера имеет переломное значение. По масштабу своих последствий она сравнима с такими феноменами, как прямое участие в политической жизни и самоуправление десятков тысяч афинцев в их могущественном античном городе-государстве, впервые в истории человечества существовавшее одновременно как концепция и практика. Как распространение республиканских идей по значительной части античной ойкумены Средиземноморья в ходе почти безостановочной экспансии Римской империи и их плодотворное возрождение в эпоху итальянского Ренессанса. Как доктрины естественного права, с бескомпромиссной радикальностью отвергавшие любые притязания на абсолютное господство, которые разрабатывал Джон Локк и английские повстанцы-протестанты, вынужденные вместе с ним искать убежища в Нидерландах. И как основанная на идее тотального народного суверенитета фундаментальная оппозиция существующему порядку, представленная Жан-Жаком Руссо и воспринявшими его идеи революционерами с улиц Бостона и Парижа. Если выступление этих последних стало бесспорной кульминацией гражданского и социального возмущения против переживающих упадок бастионов и оплотов религиозных и аристократических авторитетов старой Европы и — с концом Первой мировой войны, — казалось, завершилось их триумфом, то модель демократии Вебера знаменовала уже очередную смену вех. Данная смена вех имела весьма парадоксальный характер, поскольку теория реалистической демократии, по Веберу, с одной стороны, представляла собой несомненное продолжение традиции мышления, обязанной своим существованием политическому либерализму и республиканизму Просвещения, а с другой — провозглашала бесповоротный разрыв с этими самыми идеями. Разрыв, который станет академическим и общественным мейнстримом лишь десятилетия спустя благодаря широкой рецепции трудов Шумпетера американскими бихевиоралистами в 1950-х годах, но тем более мощно и доминантно скажется на политических дебатах, а его влияние и отголоски сохранятся и поныне, в XXI веке. Разрыв, являющийся, в понимании Вебера, непосредственным следствием и продуктом тех (протекающих параллельно с политическими преобразованиями эпохи буржуазной эмансипации) взаимообусловленных процессов рационализации, бюрократизации и внедрения капитализма, итогом которых стала необратимая трансформация в направлении модерна, современного государства и как раз таки современной реалистической демократии — еще одной эксклюзивной уникальной характеристики обществ Запада. Разрыв, состоящий в прощании с великими метафизическими посулами доктрин о вечных, неотъемлемых естественных правах и правах человека, в бесповоротном отказе от воспламенявших целые общества и эпохи лозунгов и девизов наподобие «Liberté, Égalité, Fraternité» (фр. «Свобода, равенство и братство»), а вместе с тем и в окончательном избавлении от идеи «высокоразумного» государства, обещавшего народовластие, свободу и всеобщее благоденствие, — тех идеалов, которые в конце XVIII века или заменили прежние религиозные обещания спасения (Франция), или образовали с последними оригинальный симбиоз (США).
В представлении Вебера современная демократия — это освобожденный от своего прежнего священного ядра и священной оболочки чистый политический механизм, то есть в любой момент заменимая светская форма государственного правления, которая в рамках модерного государства выступает чистой техникой для организационного управления им и решения стоящих перед ним задач. Однако от настройки и функционирования этой техники зависит ни много ни мало то, какие трудности и успехи ждут все государственное образование, живущих в нем людей и общество в целом. При этом в процессе «наладки» необходимо учитывать и принимать как данное закономерности и особенности модерна и сферы политического, но также искать решения для нейтрализации свойственных им пороков и крайностей. Для реалистической демократии, как и для любой современной концепции форм государственного правления, это означает конкретно, что требуется находить и внедрять такие средства политической техники и механики, которые позволяют, с одной стороны, оптимально готовить и подключать бюрократический аппарат к выполнению колоссальной задачи по организации многомиллионных наций и государственных территорий площадью в сотни тысяч квадратных километров и управлению ими, а с другой — ограничивать полноту власти бюрократии (при всей ее незаменимости) и контролировать ее. То же верно и в отношении гигантской мощи структур капиталистической экономики. Здесь также нужны технические инструменты и методы, которые отдают должное реальности промышленного и научно-технического прогресса с его предприятиями, ориентированными в своей деятельности исключительно на рационализацию и максимизацию прибыли, и задействуют ее в общих интересах, но одновременно нивелируют и ограничивают ее чрезмерное влияние на образ жизни и повседневные потребности современных обществ. Кроме того, ни одно современное учение о формах государственного правления не может себе позволить игнорировать универсальные принципы, определяющие политическое в целом (непрерывная борьба за власть) и политическое господство в эпоху модерна в частности (требующая легитимации монополия на физическое насилие), если не хочет оказаться в социальной реальности бесполезным и нефункциональным рассуждением о формальных аспектах.
Так спустя примерно 230 лет после английской «Славной революции» 1689 года был радикально пересмотрен и сформулирован заново сценарий угроз для западных обществ начала ХХ века и составляющих их людей. Для либерала Локка и его прямых наследников-революционеров во Франции и Северной Америке в фокусе политического мышления находилась исключительно неограниченная полнота власти потенциально тиранического правящего монарха или государственного аппарата и связанная с нею опасность злоупотребления властью, произвола, эксплуатации и подавления; способы противодействовать этому высокоустойчивому феномену господства аристократии они видели в обосновании неотъемлемых индивидуальных прав на защиту и свободу, а также в создании надежных и автономных механизмов борьбы и контроля. С точки зрения же социолога Макса Вебера теперь беда грозила совсем с другой стороны: настоящая опасность для свободы индивида, по мнению Вебера, исходит прежде всего от анонимных и деперсонализованных сил — сил, которые были высвобождены в ходе беспощадно накатывающего потока модернизации, определить и понять которые несравнимо труднее, нежели левиафанов Гоббса, — и действию которых правящие и управляемые в равной мере подчинены и отданы на произвол.
1.1. Концепция реформ для Германской империи#
Тому факту, что в учебниках XXI века по теории демократии истинным отцом-основателем концепции реалистической демократии называется не Макс Вебер, а его ученик Йозеф Шумпетер, есть, пожалуй, две причины. Первая из них — лично сам Макс Вебер: он неоднократно в открытую пренебрежительно отзывался о своих политических работах (1915–1919), которые публиковались большей частью в условиях дефицита времени и в форме газетных статей, называя их чисто субъективным выражением мнения и «сочинениями по случаю», обязанными своим появлением решению насущных политических задач и нисколько не претендующими на научную авторитетность. Вторая причина в том, что при поверхностном взгляде политические сочинения Вебера кажутся направленными на чисто внутригерманские и специфические для своего времени цели, читаются как остроумная и едкая фундаментальная критика состояния внутриполитической жизни в Германской империи и внешне представляют собой лишь национальную концепцию реформ, перекликающуюся с политическими требованиями его национал-либеральных соратников Фридриха Науманна (1860–1919) и Гуго Пройсса (1860–1925) и сложившуюся под гром сражений Первой мировой войны (1916/1917). Эта концепция реформ не предлагала (в отличие от позиции радикальных левых) ни установления республики с демократией советов, ни ликвидации монархической системы правления с ее оплотом — прусской династией Гогенцоллернов, однако чрезвычайно резко обвиняла данную систему в неспособности адекватно реагировать на насущные вызовы эпохи модерна. Именно на эту систему правления, а равно на ее зачинателя и создателя Отто фон Бисмарка (1815–1898, рейхсканцлер в 1871–1890 годах) Вебер возлагал ответственность за упадок политической культуры, отсутствие (хороших) молодых кадров в политике и за катастрофические политические решения накануне и во время Первой мировой войны (1914–1918). Однако критика Вебера касалась не только самого монократического кайзеровского государства, но и определенных групп немецкой буржуазии — тех, кто поддерживал этого монархического и бюрократически-капиталистического колосса с его правовыми гарантиями и стабильностью планов, с его устойчивыми институтами, видя в нем защищенное пространство для собственной зажиточной жизни, или, по крайней мере, мирился с ним как с заградительным валом на пути «диких и необразованных масс» рабочего движения, которое все громче требовало для себя прав на участие в политической жизни и принятии политических решений. Этот уход в частную жизнь, социальная пассивность и отсутствие интереса к политике, с одной стороны, обосновывали и укрепляли статус-кво, а с другой — затрудняли и блокировали назревшее исправление изъянов и устранение явно дисфункциональных элементов системы правления кайзеровской империи. Тем самым буржуазный лагерь в глазах Макса Вебера, открыто называвшего себя патриотом, в итоге оказался совиновным за гибель прежней Германии.
Впрочем, в своих политических работах, которые писались на фоне империалистического соперничества за международное влияние и сферы колониальных интересов, вылившегося в конце концов в вооруженное противостояние в форме мировой войны, Вебер размышлял не только над внутренним состоянием Германского рейха, но и его внешнеполитической ролью и могуществом. По его убеждению, германское национальное государство могло лишь тогда занять сильную позицию в мировом контексте и эффективно достигать своих целей, если оно и внутри будет иметь прочную, стабильную и действенную политическую систему — подобно тому, как этим на протяжении столетий выгодно отличалась Великобритания, мировая и колониальная держава, вновь и вновь упоминаемая Вебером в качестве примера и образца для подражания. Любая попытка реализовать притязания на ведущую властно-политическую роль на международной арене (будь то для реализации собственных интересов или для ответственного участия в формировании будущего миропорядка) изначально обречена на провал, если за этими устремлениями не стоит хорошо функционирующее политическое устройство, способные политические элиты и политически зрелое, активное население — а ничего из этого Вебер не находил в Германской империи второй половины 1910-х годов:
На вопрос о том, ощущает ли нация себя достаточно зрелой, чтобы нести ответственность семидесятимиллионного народа перед потомками, надо отвечать такими же словами и поступками, и на вопрос о новом внутреннем обустройстве Германии. Если она не отважится на одно из двух… […] Тогда действительно эта война, борьба за участие и нашей нации в ответственности за будущее Земли, окажется «бессмысленной» и просто-напросто резней, а каждая будущая война Германии тем более.
Вебер, «Парламент и правительство…» (1917)
В центре реформистских предложений, сформулированных Вебером весной-летом 1917 года, стоят два фундаментальных требования, которые примерно полтора года спустя будут проведены в жизнь не только в Германии, но и почти во всей послевоенной Европе. Это, во-первых, требование демократизации, то есть реформы законодательно введенного после создания национального государства (1871), но ограниченного германского мужского избирательного права, а во-вторых, требование парламентаризации, то есть реформы институционализованного также в начале 1870-х годов германского парламентаризма. Так были названы оба ключевых элемента, которые (в несколько измененных терминах) впоследствии составили суть универсальной теории реалистической демократии Макса Вебера — независимые от страновых особенностей и взаимно обусловливающие друг друга политические техники плебисцитарной избирательной демократии и парламентаризма.
2. Первый столп теории реалистической демократии: плебисцитарная избирательная демократия (демократизация)#
…«Великая хартия» демократии — право народа на непосредственное избрание лидера.
Макс Вебер. Рейхспрезидент (1919)
Установление чисто плебисцитарной избирательной демократии («демократизация») означает для Макса Вебера не что иное, как устранение любых механизмов, позволяющих исключать представителей взрослого населения страны из участия в выборах, а также любых норм избирательного законодательства, предусматривающих неодинаковое отношение к избирателям, другими словами — введение в полном объеме прямого всеобщего равного избирательного права.
Рис. 21. Две стороны одной медали — реалистическая теория демократии Макса Вебера как симбиоз современной теории форм государственного правления и концепции политической реформы для современной Германии после Первой мировой войны

Источник: автор на основании Weber (1917/1918/1919).
На первый взгляд, для тогдашней ситуации в Германии это требование не было таким уж новаторским и не предвещало серьезные последствия. Ведь создание единого и национального государства немцев, путь к которому был форсированно пройден в трех объединительных войнах (1864, 1866 и 1870 годов) под прусским началом и которое окончательно стало реальностью с принятием конституции Германского рейха 16 апреля 1871 года, означало не только попытку продолжить традицию 900-летней истории Священной Римской империи германской нации, ликвидированной в 1806 году (знаком этого стало возвращение титула кайзера, то есть императора). В новом государстве, несмотря на отказ от созыва конституционного собрания, были имплементированы многочисленные подлинно либеральные элементы — предмет напористых требований национально-либерального движения в отдельных германских государствах со времен Освободительной войны против Наполеона (1812–1815). Среди них следует назвать прежде всего введение всеобщего прямого и равного избирательного права для мужчин старше 25 лет, что закреплялось еще в разработанной Бисмарком конституции Северогерманского союза (1867) и для своего времени являлось в высшей степени современной и прогрессивной мерой, обеспечивающей очень широкое политическое участие; в такой форме его не знали ни де-факто, ни де-юре даже страны, где собственно зародился политический либерализм: Великобритания, США, Франция, Швейцария. И все же эта избирательная система имела весьма существенные недостатки. Так, вплоть до времени, когда Вебер активно включился в политику (к тому моменту уже действовал (с 1903 года) принцип тайны голосования), оказывалось, что к выборам не допущено гораздо больше половины взрослых жителей Германии: все женское население, миллионы солдат, воевавших на фронтах мировой войны, и получатели государственной помощи для бедных. Далее, из-за того, что границы избирательных округов оставались неизменными с 1871 года, не учитывая динамики роста населения, несколько десятков тысяч избирателей в сельских регионах часто имели такое же право отправить одного своего представителя в рейхстаг, что и отдельные городские районы с сотнями тысяч избирателей, — а это сильно играло на руку консервативным и верным кайзеру партиям, базой которых было аграрное население, и так же ощутимо ущемляло интересы социал-демократов, опиравшихся на городских рабочих. На уровне государств — членов федеративно устроенной кайзеровской Германии (земель) дискриминация и недопуск к выборам целых слоев населения были отчасти выражены еще более резко, ведь во многих из этих земель сохранялась классическая модель избирательных цензов (печально известным образцом которой служила прусская трехклассная система, существовавшая с 1849 года), так что фактически участие в политической жизни было зарезервировано лишь за небольшим кругом состоятельных аристократов и крупной буржуазии.
Наряду с введением прямого всеобщего равного избирательного права, которое обеспечивает всему взрослому населению доступ к выборам и равное влияние каждого поданного голоса (независимо от общественного или экономического положения избирателя) на исход выборов, то есть равный вес голосов, концепция плебисцитарной избирательной демократии, по Веберу, включает также требование — его выдвигали еще американские борцы за независимость, — чтобы претенденты на все важные руководящие посты в государстве избирались народом напрямую. В случае же Германии (1871–1918) взрослому мужскому населению давалось право выбирать только депутатов имперского парламента — рейхстага и (с ограничениями) парламентов земель, причем эти органы, в свою очередь, обладали достаточно ограниченными политическими компетенциями. Высшее и самое могущественное политическое должностное лицо, кайзер Германии, не избирался народом; избиратели не влияли также на назначение и снятие рейхсканцлера, второго по значимости человека в государстве, равно как и прочих имперских чиновников (рейхсминистров), — это было правом кайзера. Соответственно, канцлер и министры, в обязанность которым вменялось решение повседневных задач государственного управления, несли ответственность и отчитывались только и единственно перед наследственным монархом — пожизненным правителем. Кайзер, облеченный властью командовать войсками империи, и его рейхсканцлер одновременно стояли во главе Прусского королевства (как король и премьер-министр соответственно). Крупнейшее государство в составе империи, оно имело решающее влияние в могущественной палате земель (бундесрате), состоящей из делегатов королевств и прочих германских монархий. Без согласия королевств Бавария, Саксония и Вюртемберг, совместно имевших право блокирующего голоса, или Прусского королевства с таким же статусом (Пруссия, кроме того, назначала и председателя этого органа, заседавшего в закрытом режиме) не были возможны ни изменения конституции, ни другие важные политические решения.
2.1. Плебисцитарная избирательная демократия как современная техника без метафизического или естественно-правового обоснования#
Переход к представлению о правах человека вообще, напротив, происходил под эпизодически очень сильным религиозным воздействием, в частности со стороны анабаптистов, и в основном был осуществлен лишь рационалистическим Просвещением XVII–XVIII вв. […] Естественно-правовая аксиоматика ныне потеряла доверие, и причиной тому… нарастающий распад и релятивизация любых метаюридических аксиом… В любом случае свою роль фундамента права данная аксиоматика утратила.
Макс Вебер. Хозяйство и общество (1922)
Таким образом, Макс Вебер сводит модель плебисцитарной избирательной демократии к двум техническим принципам: прямое избрание народом всех политических руководителей государства и участие всего взрослого населения в этих выборах с учетом равного избирательного права. В отношении первого из двух этих опорных положений теории реалистической демократии, по Веберу, авангардистским и неслыханным представляется не только минимализм и редукционизм в формулировке, но и полный отказ от любых этических, метафизических и метаюридических обоснований — тех самых линий аргументации и легитимации, опираясь на которые североамериканские и французские революционеры и их позднейшие европейские подражатели, с одной стороны, бросали вызов прежним феодально-монархическим общественно-политическим системам и вели с ними борьбу, а с другой — оправдывали свои новаторские либерально-республиканские модели государственного устройства. Этот отказ стал неизбежным после того, как Вебер диагностировал разрушение естественно-правового фундамента, заложенного христианством и Просвещением, и это не только лишило традиционные «теории демократии» характерного морального ядра, но и сделало их систему интеллектуально-теоретических построений непригодной для современного политического дискурса. Таким образом, в теории реалистической демократии Макса Вебера нет отсылок к какому-либо естественному закону (божественного либо разумного происхождения) или теоретическим выводам из него, то есть таким конструктам, как основные права и права человека на жизнь, свободу, собственность и самореализацию, суверенитет народа и общественные договоры (объединения и подчинения), обязанность правителей следовать определенным государственным интересам и право на сопротивление.
Упадок естественно-правовой доктрины Нового времени в представлении Макса Вебера#
Становление рационального права и происходящая одновременно с этим институционализация чисто формалистического юридического позитивизма в эпоху модерна представляют собой в глазах Макса Вебера конечный пункт многовекового развития права на европейском Западе. Равно как протестантский кальвинизм на религиозных основаниях инвертировал девиз «работай, чтобы жить» в «живи, чтобы работать» и проложил дорогу современному капитализму — чтобы затем в ходе модернизации оказаться отброшенным как бесполезная оболочка, так и выведенная из средневековой христианско-схоластической картины мира доктрина естественного права Нового времени оказалась ключевым катализатором и зачинателем генезиса модерной концепции рационального права — и своим собственным могильщиком. Естественное право было преодолением феодального «патримониально-княжеского права» (Вебер) князей, магистратов и чиновников, царившего на европейском континенте вплоть до XVII века и являвшегося важным, одним из основных стабилизирующих якорей традиционного порядка европейских обществ. Однако в историческом плане само оно сыграло роль всего лишь переходного элемента, моста, опоры и балки которого в дальнейшем ходе нарастающей модернизации подверглись в итоге разрушению и сносу. Так, весьма прогрессивное для своего времени представление об основанном на здравом смысле естественном праве, существующем прежде всяких человеческих установлений, обеспечило идейно-юридический фундамент не только требованиям нового, более справедливого политического и общественного порядка, которые выдвигали английские, американские и французские революционеры, но и усилиям тех просвещенных европейских правителей второй половины XVIII века, которые видели в систематизации, унификации, национализации и кодификации правовых систем своих стран источник укрепления и расширения собственной абсолютистской власти. Так что примерами юснатуралистического понимания права являются наряду с конституционализмом законодателей Американской и Французской революций также изданное в 1794 году Прусское земское уложение («Общее земское право прусских провинций» / Allgemeines Landrecht für die Preußischen Staaten) и введенный в действие Наполеоном спустя примерно десять лет Гражданский кодекс (Code Civil, 1804).
На почве этой доктрины в конечном итоге смогли распространиться и укорениться по всему Западу, во-первых, капитализм, которому благоприятствовало правовое закрепление свободы заключения договоров и свободы торговли, а во-вторых — современная концепция права, ориентированная исключительно на практически-прагматический разум и целесообразность. Однако не только состоящая в разумности суть и рациональная систематика естественного права стимулировали начавшийся не позднее середины XIX века процесс выхолащивания и разложения этой некогда прогрессивной и доминирующей доктрины; тому способствовал и ряд внешних, прежде всего социально-экономических факторов. К их числу Макс Вебер отнес, в первую очередь, возникновение на фоне обеднения и обнищания широких слоев населения (главным образом крестьян и промышленных рабочих) социалистических теорий, которые в пику «абстрактно-формальному естественному праву» Нового времени, построенному вокруг свободы личности, развили собственное, совершенно отличное от него «материальное естественное право». В соответствии с ним каждый человек обладает естественным правом на надел земли такого размера, который он способен обрабатывать самостоятельно, и такого качества, которое обеспечит ему физическое выживание, — идея, сформулированная еще у родоначальника либерализма Джона Локка. Применительно к городскому пролетариату новые «социалистические» индивидуальные права означали естественное право на труд и естественное право на прожиточный минимум как результата этого труда. Из-за того, что личные (экономические) свободы, провозглашаемые и охраняемые «формальным» естественным правом, как представлялось, служат не всеобщему благу, то есть не обществу в целом, а лишь определенной социальной группе (иначе говоря, «классу» капиталистов-буржуа: предпринимателей, промышленников, коммерсантов), возник внутриобщественный конфликт между этим «классом» и теми социальными группами (иначе говоря, «классом» рабочих, крестьян, служащих), для которых правомерность обладания собственностью и благосостояния вытекали не из ее приобретения путем свободного заключения договоров в рамках свободной конкуренции, а исключительно из действительно произведенного труда. Антагонизм между представлениями о либерально-формальных и социально-материальных правах индивидов привел, по мнению Макса Вебера как социолога, к тому, что естественно-правовые свободы, поднятые на флаг буржуазно-либеральными революционными движениями XVIII века и обладавшие до тех пор непререкаемым нравственным авторитетом, утрачивали как свою высокую значимость (Dignität), так и доверие в глазах людей — и неизбежно оказались глубоко скомпрометированными, вследствие чего началось, наконец, все более углубляющееся отделение этического от (естественного) права.
Еще одним фактором, подрывавшим позиции естественноправовой доктрины Нового времени, стало триумфальное шествие «официальной науки», которая, стоя на почве естественнонаучного познания, все резче и радикальнее отдалялась и отмежевывалась от любых принципов более высокого порядка — религиозных и метафизических. В этой связи Вебер говорит конкретно, во-первых, об историзме в его изводе, представленном прежде всего Вильгельмом Дильтеем (1833–1911). Для историзма всё человеческое познание привязано к определенным историческим эпохам и потому всегда обречено быть лишь относительным. Применительно к «вечно действительным нормам естественного права» о равенстве и свободе всех людей это означает, что и они, будучи феноменами определенного исторического этапа, не могут претендовать на вневременную и абсолютную действительность. Во-вторых, Вебер упоминает так называемый закон трех стадий интеллектуальной эволюции Огюста Конта (1798–1857), согласно которому история человеческого мышления и познания подразделяется на три стадии. Первая (теологическая) соответствовала детству человечества и длилась до XVI века; вторая (метафизическая) соответствовала юности человечества и пришлась на период от Реформации до XIX века; наконец, третья (позитивная, или научная) стадия представляет собой период взрослой жизни человечества и считается высшей ступенью развития мысли и познания. В рамках этой схемы доктрина естественного права с ее метафизическими корнями относится ко второй стадии и, с естественнонаучной, позитивистской точки зрения, является всего лишь результатом не очень качественной работы человеческого познания.
Рис. 22. Развитие права в процессе трансформации общества от традиционного к современному у Макса Вебера

Источник: автор на основании Weber (1922).
2.2. Плебисцитарная избирательная демократия как современная техника проведения всеобщих и равных выборов#
И вот, по отношению к неминуемому и нивелирующему господству бюрократии… средство принуждения, называемое избирательным бюллетенем, является единственным, что вообще может предоставить тем, кто ему [господству] подчиняется, минимум права на соопределение в делах того сообщества, ради которого они должны идти на смерть.
Макс Вебер. Избирательное право и демократия в Германии (1917)
Принцип избрания субъектов господства на высокие посты по решению большинства не является изобретением античных городских собраний в Афинах или просвещенного либерализма и тем более современных теорий реалистической демократии: уже в первых архаичных сообществах и обществах вождя племени определял голосованием совет старейшин или других авторитетных лиц. Христианско-схоластическое Средневековье также знало выборы по принципу большинства: так избирали римских пап и епископов, императоров и королей. Однако ключевым признаком этих процедур было то, что они предполагали не столько процесс выбора из множества альтернатив с открытым результатом, сколько подтверждение заранее существующей избранности определенного кандидата. В случае римского папы речь шла о том, что кандидат призван быть преемником святого Петра и наместником Христа на земле, на выборах короля — о призванности быть правителем милостью Божьей. Поскольку за такими выборами, на которых избирателям отводилась роль земных исполнителей Божественной воли, стояло убеждение, что оставшиеся в меньшинстве, несомненно, впали в заблуждение, то первоочередным правилом для участников было стремление к единогласию. Если вынести за скобки религиозный пафос, присущий процедуре выборов в архаические и средневековые времена, то, по мнению Вебера, становится очевидным ее чисто ритуальное и формальное значение — служить декоративным оформлением («аккламацией») фактического назначения одной властной инстанции другой властной инстанцией.
Поэтому для Вебера действительным предшественником плебисцитарной избирательной демократии выступают не процедуры аккламации и подтверждения в архаических обществах, аристократических и церковных структурах, а закрепленные в «большинстве городских законодательств всех времен» выборы главы (или глав) города, в рамках которых некий эксклюзивный и обычно состоящий из представителей олигархии коллективный орган избирал будущего правителя как первого среди равных (лат. primus inter pares) на ограниченный по времени период.
Там, где общества Запада и их элиты сделали выбор в пользу современной демократической формы государственного правления, в конце концов сложилась соответствующая духу, запросам и требованиям модерна и модерного государства плебисцитарная избирательная демократия, в которой избрание будущих правящих лиц обеспечивается не путем договоренностей или ритуалов, заключаемых либо, соответственно, проводимых втайне или в узком кругу, а всеобщей, публичной рационально-технической процедурой, исход которой определяется только и исключительно реальностью поданных и подсчитанных голосов. Это анонимные и деперсонализованные выборы по нормам избирательного права, установленного и регламентированного на чисто рациональных началах, в избирательных округах, сформированных исключительно по математическим и техническим критериям, с чисто рациональной и математически обоснованной системой определения результатов голосования (пропорциональная либо мажоритарная система) и с многомиллионным электоратом, выбирающим, прежде всего, депутатов парламента из сотен, а то и тысяч различных кандидатов.
2.2.1. Равенство и противодействующая сила#
Существенным аспектом построенной на чисто рациональных принципах и методах плебисцитарной избирательной демократии является — наряду с участием в выборах всего взрослого населения — математическое уравнивание всех поданных голосов согласно выдвинутому британскими реформаторами конца XIX века лозунгу «one man (person), one vote (one value)» (англ. «один человек — один голос»), что означает равенство всех избирателей без всяких различий. Хотя Вебер считает, что к современным обществам и государствам неприменимы какие бы то ни было теоретические концепции на базе естественно-правовой доктрины, которые постулируют естественное или установленное Богом равенство всех людей, но этим, по его мнению, вовсе не доказывается и обратное, то есть естественно или тем более метафизически обоснованное неравенство людей. Для него бесспорен тот факт, что реальность современных обществ неизбежно характеризуется множеством отношений социальной и экономической власти и зависимости, из-за чего ресурсы, имущество и шансы социальной мобильности распределены неравномерно, а привилегированные слои имеют гораздо большее влияние на процессы принятия политических решений, нежели менее привилегированные страты населения. Однако в отличие от Маркса и его сторонников Вебер не видит возможности когда-либо полностью устранить эти перекосы — и потому не признает марксистскую максиму радикальной социальной или социалистической революции, а вместо этого применяет типичный и определяющий для его политического мышления эвристический образ: фактически существующие политические и общественные отношения и центры силы нужно не преодолевать или бороться с ними, а уравновешивать их действие. Суть требуемого равновесного механизма состоит прежде всего в том, чтобы любому институту или силе, (чрезмерно) могущественным в экономическом, социальном или политическом плане, был противопоставлен соответствующий институциональный противовес либо компенсаторная противодействующая сила. Данный образ, отсылающий к одному из базовых принципов британской внешней и внутренней политики (баланс сил / Balance of Power) со времен «Славной революции», убедителен тем, что он отдает должное реально существующему соотношению сил и берет его в качество отправной точки, но не останавливается на этом признании, а стремится — за счет создания уравновешивающей контрсилы — получить возможность влиять на него, а в идеальном случае даже поставить его на службу нации и системе правления.
Идея механизма уравновешивания противодействующей силой является одним из лейтмотивов теории реалистической демократии по Веберу и ключевым техническим соображением в пользу демократически-парламентской формы правления в современном национальном государстве. Ведь в современных обществах Запада равное право всех их взрослых членов, имеющих равные по весу голоса, самостоятельно избирать своих депутатов и политических руководителей может стать первой мощной контрсилой, первым серьезным противовесом чудовищному напору двух сил модерна, действующих в комплексе. Речь идет, во-первых, об удушающей рыночной мощи капиталистических предприятий и концернов — в предлагаемой модели именно, казалось бы, зависимые потребители будут выбирать, кто займет руководящие политические посты и будет осуществлять свою программу в сфере экономической политики, а не построенные по олигархическому принципу капиталистические объединения предприятий с их интересами. Во-вторых, о гигантском бюрократическом аппарате управления — теперь как раз якобы беспомощные и пассивные объекты управления будут активно, независимо и ответственно отбирать и назначать тех представителей политических элит, которые не только возглавят государственные штабы управления, состоящие из чиновников, но будут также руководить ими и контролировать их. Здесь можно усмотреть определенную иронию, ведь бюрократизация на Западе с ее борьбой против «особых политических прав сословной аристократии» и тенденцией к «уравниловке» может считаться одним из основных факторов, открывших дорогу и значительно содействовавших (реалистической) демократии эпохи модерна.
Таким образом, введение всеобщего равного избирательного права обеспечивает — по меньшей мере, в публичном политическом пространстве современного государства — социально-экономическое уравновешивание обусловленной бюрократизмом и капитализмом тенденции к делиберализации индивида и выступает политической силой непривилегированных масс в их противодействии политически влиятельным высшим слоям. Одновременно это содействует появлению современных граждан, которые, действуя сообща в силу обладания равными политическими правами, совместно напрямую избирают собственное политическое руководство, что в конечном итоге становится выражением единства народа государства (Staatsvolk).
С чисто политической точки зрения это не просто случайность, что сегодня равное «цифровое избирательное право» распространяется повсюду. Дело в том, что такое равенство избирательного права по своему «механическому» характеру соответствует сущности сегодняшнего государства. Только современному государству соответствует понятие “гражданин” (Staatsbürger). И равное избирательное право, прежде всего, означает, безусловно, ни что иное, как то, что в этом пункте социальной жизни, как, впрочем, и в других пунктах, не принимаются во внимание особенности индивида в профессиональной и семейной сферах, равно как и все варианты его материального или социального положения; он идет в счет только как гражданин.
М. Вебер. «Избирательное право и демократия в Германии» (1917)
2.3. Плебисцитарная избирательная демократия как современная техника прямых выборов народом политического руководства#
Однако плебисцитарная избирательная демократия изменяет не только роль всего взрослого населения, которое получает полный доступ к политико-технической процедуре, основополагающей для современного (демократического) государства, но и той части граждан, имеющих право участия в выборах, которые активно стремятся баллотироваться на высшие политические посты и выдвигают свои кандидатуры. Ведь в тот момент, когда их политические амбиции, перспективы и судьбы перестают зависеть от благоволения или интересов монарха, аристократического и клерикального высшего слоя или какой-либо иной властной инстанции — то есть прекращается распределение сфер власти и влияния в закрытых от общественности политических пространствах королевских дворцов, резиденций дворянской знати или значимых монастырей, — начинают свободно и без ограничений действовать подлинно политические принципы непрерывной борьбы за власть и постоянного отбора лучших. Каждый политический актор, желающий возглавить огромный государственный аппарат регулирования и управления, теперь получает возможность собственными силами добиться попадания на руководящие политические посты. Не протекция, частные интересы или «немощная сдача власти кликам», а индивидуальная воля, талант и способность побеждать в свободном соперничестве и предвыборной борьбе с политическими конкурентами, обеспечивая себе благосклонность, поддержку избирателей и их готовность следовать за лидером, являются, по Веберу, главной валютой в современной (демократической) системе правления.
Таким образом, технический инструмент всеобщих равных выборов на высшие политические должности государства позволяет, с одной стороны, снять и преодолеть возникающие прежде всего из-за монархизма, бюрократизма и клиентелизма институциональные барьеры, парализующие и блокирующие естественную политическую борьбу за господство, и одновременно гарантировать, что верх в ней смогут одержать только те акторы, которые на открытой политической арене обеспечат себе максимальное одобрение (наибольшее количество голосов избирателей), непосредственно доказав тем самым свою пригодность к занятости в «политическом предприятии» 3 (politischer Betrieb) и к политическим дискуссиям. Так плебисцитарная избирательная демократия оказывается еще и чрезвычайно эффективным механизмом отбора. Хотя он является инклюзивным для всех социальных групп и классов, однако допускает к высшим постам в государстве только тех политиков, которые должным образом показали себя в политической борьбе и, следовательно, в состоянии как противодействовать мощной бюрократии, так и поддерживать дееспособность и маневренность в высшей степени сложного современного государственного аппарата при выполнении задач политического управления обширной территорией государства с ее многомиллионным населением. То обстоятельство, что при этом (в отличие от ситуации в вильгельмовской империи) ни один значимый пост не вынесен за рамки политического состязания, может, кроме того, мотивировать к участию в борьбе и те общественные элиты, которые прежде избегали выходить на арену ввиду отсутствия возможностей политического роста и перспектив. Благодаря этому в определении «первого среди равных» в конечном итоге могут поучаствовать и лучшие умы нации.
Снятие ограничений для непрерывной политической борьбы за руководящие должности, ее культивирование и институционализация создает, впрочем, механизм не только для весьма результативного отбора и производства политических элит, но и для постоянного обновления структур политического господства. Ведь продолжительность нахождения на высших государственных постах зависит от регулярно выносимого электорального вотума: по истечении установленного периода (легислатуры) избиратели каждый раз получают возможность подтвердить мандат своего прежнего избранника на занятие им определенного поста — или заменить его на другого кандидата.
2.3.1. Демократическая легитимация господства#
Техника плебисцитарной вождистской демократии имеет, далее, весьма мощную легитимационную функцию и эффект, поскольку принцип регулярного проведения массовых выборов необходимым образом создает тесный, непосредственный и долговременный симбиоз между «народными вождями (лидерами)» («Volksführer»), постоянно борющимися за доверие тысяч и миллионов обладателей избирательного права, и «народными массами», которые каждый раз заново выбирают из кандидатов того, кто достоин их политической веры и политической лояльности. При этом, с одной стороны, складывается и утверждается право современных демократических властителей ХХ века на господство, с другой — они неизбежно идут по стопам того типа политиков, которые со времен греческой и римской Античности (Перикл, братья Гракхи) и до эпохи европейского Просвещения (Кромвель, Робеспьер, Наполеон) вновь и вновь вторгались с неотразимой революционной силой и витальностью в рутину политического предприятия. Этот тип политиков Макс Вебер относит к «харизматическим господам» и объясняет их политическую власть и могущество исключительно безусловной поддержкой народных масс, поддавшихся харизме лидера. Традиционные народные трибуны не только боролись за слом и обновление стародавнего политического порядка, но и, считая себя призванными историей, выступали, в первую очередь, как авторитарные повелители. В отличие от них современные плебисцитарные вожди — «доверенные лица масс» — зависят от результата всегда добровольного голосования своих приверженцев, а для этого они вынуждены каждый раз по истечении изначально ограниченного времени нахождения на посту заново завоевывать их доверие и добиваться их добровольного подчинения. Демократические вожди эпохи модерна (к их прототипам Макс Вебер не случайно причисляет пионера современной предвыборной борьбы британца Уильяма Ю. Гладстона [1809–1898] и его извечного соперника и контрагента Бенджамина Дизраэли [1804–1881] и популярного американского президента времен Гражданской войны Авраама Линкольна [1809–1865]) также вовсе не стремятся к коренному преобразованию существующей системы правления. Дело в том, что постоянно повторяющееся вторжение элементов харизматического господства в данном случае едва ли несет деструктивно-революционный импульс. Оно, скорее, представляет собой конститутивный и непременный компонент современной (реалистической) демократии и проявляется «лишь в краткосрочных непредсказуемых массовых эмоциях на выборах или в других подобных обстоятельствах» (Вебер, «Хозяйство и общество», 1922), после чего восстанавливается повседневность рациональнолегального господства.
2.3.2. Политические акторы#
В результате во главе современных бюрократических аппаратов управления (а без них не обойтись в осуществлении своих властных прав в том числе и должностным лицам, избранным народом) встают политические элиты, которые закалены в борьбе и благодаря вотуму многих миллионов своих избирателей не только имеют надлежащий авторитет и могущество, но и располагают нужными харизматическими способностями, чтобы навязать свою волю и политическую повестку бюрократии, стремящейся к автономии и управленческой власти. В то же время и они не могут не поддаться неудержимо прогрессирующей рационализации и специализации политической деятельности. Элитам приходится вести непрерывную борьбу с политическими конкурентами за власть, одобрение и приверженцев, каждые несколько недель или месяцев проходить процедуры голосования и отвечать на требования партийных аппаратов, парламентских фракций или электората, постоянно взаимодействовать и дискутировать с консультантами, заместителями, секретарями, чиновниками профильных министерств и, наконец, противостоять стремящимся к прибыли и выгодам крупным капиталистическим компаниям и влиятельным представителям их интересов. В таких условиях у них не остается иного выбора, кроме как сделать политику своей основной деятельностью, своей основной профессией, чтобы добиваться желаемого, действуя в многоуровневом и в высшей степени сложно устроенном политическом предприятии. Поэтому, по мнению Вебера, в модерном поликратическом государстве (Massenstaat) ХХ века тип политика «по совместительству», для которого это не основная деятельность, окончательно изжил себя. Только профессиональный политик, располагающий собственным офисом, собственным персоналом, соответствующими материальными ресурсами и средствами связи и посвящающий себя исключительно политике, способен действительно формировать политику и в какой-то степени противостоять мощным силам модерна.
Вебер различает два базовых типа современных профессиональных политиков: те, кто живет за счет политики, то есть занимается ею, чтобы обеспечить себе средства к существованию, и те, кто живет для политики, то есть люди, в плане финансов и времени не зависящие от доходов от политического участия, проявляющие активность и занимающиеся политикой в интересах решения определенных задач. Первый тип — это обычный случай, его представители составляют массу партийных политиков и депутатов, они «работники политики», придерживающиеся мейнстрима и получающие выгоду от возможностей и влияния, которые дает политическое предприятие. Второй тип встречается достаточно редко. Речь идет о человеке, находящемся в выгодном положении экономической независимости; как непоколебимый защитник своих убеждений, он не только имеет задатки и потенциал стать политиком «большого масштаба», способным «возложить руку на спицы колеса истории», но и является для Макса Вебера тем плебисцитарным носителем надежд народных масс, который, подобно вспышке света в конце туннеля, обещает возможность вырваться из шестерен неумолимой анонимной машинерии модерна — по меньшей мере временно. Его отличают три качества, бегло описанные Максом Вебером в знаменитом докладе «Политика как призвание и профессия» (1919): страсть, чувство ответственности, глазомер. Такая личность может справиться и с искушением пользоваться обретенной властью лишь ради самой власти, то есть как «предмет сугубо личного самоопьянения», средство добиться признания и удовлетворить тщеславие, и с соблазном применить ее ради чисто личных мотивов и интересов. Такой политик ставит власть исключительно на службу тому «делу», за которое он страстно выступает.
Кáк должно выглядеть то дело, служа которому политик стремится к власти и употребляет власть, — это вопрос веры. Он может служить целям национальным или общечеловеческим, социальным и этическим или культурным, внутримирским или религиозным, он может опираться на глубокую веру в «прогресс» — все равно в каком смысле — или же холодно отвергать этот сорт веры, он может притязать на служение «идее» или же намереваться служить внешним целям повседневной жизни, принципиально отклоняя вышеуказанное притязание, — но какая-либо вера должна быть в наличии всегда. Иначе — и это совершенно правильно — проклятие ничтожества твари тяготеет и над самыми внешне мощными политическими успехами.
Макс Вебер. «Политика как призвание и профессия» (1919)
Еще одна примета истинно великих государственных мужей обнаруживается, по Веберу, в готовности самому брать на себя ответственность за свое дело и перед своим делом — ответственность, которая касается прежде всего последствий собственных политических действий, поскольку достижение политических целей и осуществление власти всегда связано с применением принуждения и насилия.
Ни одна этика в мире не обходит тот факт, что достижение «хороших» целей во множестве случаев связано с необходимостью смириться и с использованием нравственно сомнительных или по меньшей мере опасных средств, и с возможностью или даже вероятностью скверных побочных следствий; и ни одна этика в мире не может сказать, когда и в каком объеме этически положительная цель «освящает» этически опасные средства и побочные следствия.
Макс Вебер. «Политика как призвание и профессия» (1919)
Тем самым современный политик воплощает собой противоположность чиновнику-бюрократу эпохи модерна. Сила и ценность последнего состоит в умении полностью отбросить личные ценностные представления и в следовании данным ему инструкциям и приказаниям согласно должностным обязанностям, при этом чиновник берет на себя ответственность только за надлежащее в техническом плане исполнение этих инструкций и приказаний, но никак не за их содержание.
Третий признак «зрелого» политика — это способность дисциплинировать собственные эмоции и сохранять определенную дистанцию по отношению к людям и вещам, что помогает ему, во-первых, действовать продуманно, взвешенно и не теряя глазомера, а во-вторых, придает ему определенную стойкость и невозмутимость, а это неоценимое достоинство в политической реальности с ее этическими дилеммами, постоянным давлением и беспощадной конкуренцией.
Следует помнить, что политическая борьба за содержательное наполнение повестки и «политические вопросы» в современных демократиях ведется прежде всего с помощью массового слова — и именно здесь показательно обнаруживается сущностная значимость этих трех качеств. Ведь к важнейшим инструментам в арсенале плебисцитарного народного вождя относится техника «демагогической» речи — по Веберу, не просто легитимное, но и незаменимое средство, чтобы вновь и вновь убеждать своих приверженцев в правильности собственного политического кредо и курса, бороться с политическими противниками и рекрутировать новых сторонников. Эта политическая техника предназначена в первую очередь для мобилизации масс, так что деловые аргументы и описания сложных взаимосвязей обычно отходят на второй план, уступая место (рационально рассчитанному) эмоциональному воздействию на людей. В руках импульсивных, алчущих власти и безответственных политиков эта техника низводится до инструмента, служащего исключительно манипуляциям и дисциплинированию, что обычно имеет катастрофические последствия для политической системы, состояния общества и сплоченности нации.
2.3.3. Принцип малочисленности#
Делая акцент на немногочисленности круга политических личностей, Макс Вебер намекает, что — вопреки тесному симбиозу «народных вождей» и «народных масс», складывающемуся вследствие введения всеобщего равного избирательного права, — существует строгое разделение между властителями и подвластными, о чем уже говорили в своих теориях элит Вильфредо Парето и Гаэтано Моска. Ведь в конечном счете плебисцитарная избирательная демократия была и остается не чем иным, как технической организационно-процедурной формой, благодаря которой возникшие в результате урбанизации и индустриализации, типичные для современного национального государства массовое общество и массовые движения могут быть интегрированы в систему правления таким образом, чтобы мог по-прежнему действовать политически фундаментальный, по мнению Вебера, принцип «малочисленности». Политическое участие масс ограничивается при этом исключительно процессом выбора, в то время как право на принятие важных политических решений и участие в повседневной политической деятельности признается лишь за узким кругом избранных ответственных лиц.
Когда Макс Вебер в этом контексте называет многовековое представление о демократии как проявлении и осуществлении «воли народа» фикцией, то здесь следует видеть не просто критику Жан-Жака Руссо и отказ от «устаревших» естественно-правовых идей XVII и XVIII веков, но, вместе с тем, и попытку привести в соответствие теорию и политическую реальность. В современном государстве кружки политических элит и лидеров не являются ни «исполнителями повелений разума», ни представителями, распорядителями и исполнителями «воли народа». Наоборот, в общем случае не только организация и регулирование повседневной политической деятельности, но и генерирование политических идей и содержания политики — то есть собственно формирование политической воли — является делом не народа, а политических вождей. Именно от них исходит первый политический импульс, они задают курс и формулируют политические директивы, в то время как избиратели, за поддержку которых идет конкуренция, всего лишь делают свой выбор, за кем, за чьими идеями они хотят следовать.
3. Второй столп теории реалистической демократии: парламентаризм (парламентаризация)#
Я не вижу теперь другого пути, кроме ни с чем не считающейся парламентаризации, чтобы отстранить от влияния этих людей [Вильгельма II, политические элиты и специалистов-управленцев кайзеровской Германии. — Прим. авт.]. Чиновники должны быть подчинены парламенту. Целиком и без остатка. Они техники. И их власть останется в чисто парламентском государстве совершенно такой же большой, как и была, но в той сфере, где положено.
Макс Вебер. Письмо Гансу Эренбергу (16 июля 1917 г.)
Создание мощного, облеченного масштабными полномочиями, способного проводить свои решения в жизнь и независимого парламента (парламентаризация) — в Германии он должен был сменить «мнимый парламентаризм» вильгельмовской эпохи — представляет второе сущностное основание системы реалистической демократии в теории Макса Вебера. Парламентаризация необходимым образом сочетается с плебисцитарной избирательной демократией: именно ее процедурами в современном государстве должно определяться занятие всех значимых политических должностей, а значит, в том числе получение депутатского мандата.
Спустя 22 года после того как Мартовская революция в Германии (1848) с повсеместными протестами, народными восстаниями и созывом первого общенационального парламента во франкфуртской церкви Паульскирхе летом 1849 года окончательно потерпела поражение от консервативно-монархических сил, победа немцев в франко-прусской войне, последующее объединение Германии и основание второй Германской империи (1871) создали наконец условия для ограниченной парламентаризации, осуществленной «сверху». Это было еще одной важной уступкой либеральным элитам в составивших империю государствах наряду с введением всеобщего избирательного права для мужчин. Однако в отличие от тех парламентов, которым в предыдущие два века успешно удавалось превратиться в центр политической власти (палата общин в Англии, за несколько веков освободившаяся от зависимости от короны и верхней палаты; ассамблеи американских штатов, добившиеся автономии в ходе Войны за независимость), второму общегерманскому парламенту (рейхстагу) де-факто было уготовано место на периферии новой политической системы. Он играл второстепенную роль, которая, в полном соответствии с консервативными представлениями конституционных монархов и монархий XIX века, с самого начала была четко ограничена, находился под строгим надзором прежних властных авторитетов — и, соответственно, не имел собственных контрольных компетенций и обладал сравнительно малой властью. Так, хотя рейхстаг наделили существенными полномочиями в законодательном процессе, однако реализовать их он мог только в сотрудничестве с палатой земель (бундесратом), где доминировало Прусское королевство. Именно бундесрат — собрание правителей, вошедших в империю государств, продолжавшее традицию Германского союза 1815 года, — оказался истинным политическим сердцем Германии, объединенной под кайзеровской короной. С согласия монарха — главы государства — он мог распустить рейхстаг и назначить новые выборы, что было весьма эффективным средством давления, позволявшим предотвращать нежелательные инициативы в процессе законотворчества. Право рейхстага одобрять национальный бюджет, опять-таки, было ограничено и урезано в том смысле, что не распространялось на утверждение военных расходов, — а они составляли около 80 процентов бюджета империи. Кроме того, депутаты не имели влияния ни на политику правительства, ни на выбор кандидатур и назначение рейхсканцлера, рейхсминистров и прочих важных фигур в правительственном аппарате. Далее, кайзер, рейхсканцлер и вся администрация никоим образом не были подотчетны парламенту, так что рейхстаг не получал доступа к государственной и управленческой информации и не мог осуществлять никаких политических надзорных функций. После отставки Бисмарка (1890), прекращения преследования католиков и социалистов и возникновения массовых политических движений (одна только социал-демократическая партия насчитывала к началу Первой мировой войны более миллиона членов) рейхстаг приобрел более четкий политический профиль, больший вес и уверенность в себе и не только инициировал ряд политических реформ, но и добился отмены закрепленного в конституции рейха 1871 года запрета на выплату депутатам денежного содержания (1906).
3.1. Парламентаризм как современная техника достижения компромисса и подготовки элит#
Современный парламентаризм в том виде, в котором он начал развиваться в Великобритании, США и Франции, а в XIX веке стал распространяться и по всей Европе, представляет собой, по мнению Макса Вебера, — равно как современный гражданин, современные народные выборы, современная управленческая бюрократия и современный конституционализм — не только сущностный и уникальный признак западного государства эпохи модерна, но и продукт этого государства. Наделенный широкими политическими полномочиями и компетенциями парламент, который состоит из профессиональных политиков, получивших места по результатам математически-рациональной процедуры подсчета голосов и распределения мандатов, и который осуществляет политику таким образом, что все его решения и законы тоже должны проходить механическую процедуру голосования, причем достаточно получить просто численное большинство, — такой орган может считаться в некотором смысле образцом «современной рациональной формы государственного волеизъявления» (Вебер, «Избирательное право и демократия», 1917). Наряду с правом обсуждения и принятия законопроектов и ежегодного утверждения национального бюджета парламент имеет, тем самым, ряд технических преимуществ по сравнению с другими формами современного господства.
При этом парламентаризм, как и плебисцитарная избирательная демократия, в сочетании с монополией государства на физическое насилие является, в первую очередь, чрезвычайно эффективным инструментом, чтобы придавать более цивилизованный характер ценностным и мировоззренческим конфликтам, открыто или латентно существующим в каждом современном обществе: не допускать насильственного протекания конфликтов, переводя их в форму мирной институционализованной политической процедуры. В то время как широко обсуждавшийся во времена Вебера принцип прямого народного голосования допускает по спорным вопросам лишь выбор между двумя противоположными крайностями (да/нет), парламентские процедуры регламентированных дебатов и диалога, весь порядок работы, неизменно нацеленный на примирение и компромисс, позволяют во много раз тоньше и более гибко реагировать на вызовы, встающие перед современным массовым обществом с характерным для него сплетением региональных, социальных и экономических противоречий. Это обусловлено прежде всего тем, что прогрессирующему развитию готовности и воле к нахождению компромиссов способствует постоянно имеющаяся возможность вынудить с помощью процедур голосования принятие преждевременного решения, которое, возможно, не удовлетворит ни одну из участвующих в процессе сторон либо подвергнет их непредсказуемому риску. При этом современный парламентский компромисс всегда отражает лишь политически возможное и осуществимое, «относительно лучшее». Здесь уместно сравнение с ситуацией современного избирателя, который, отдавая свой голос, никогда не может рассчитывать, что избираемая им альтернатива будет полностью соответствовать его индивидуальным предпочтениям и воплощать его интересы, так что он изначально настраивается на выбор максимально «приемлемой» для него партии или «приемлемого» кандидата.
3.1.1. Парламент как пространство борьбы, селекции и учебы#
Парламент, выведенный из состояния политического бессилия и незначительности, начинает выполнять ту же функцию, что и состязание и предвыборная борьба между политическими акторами за должности и мандаты, распределяемые по итогам всеобщих равных народных выборов: он превращается в настоящую арену политической борьбы и отбора лучших. Роль ключевого импульса в данном случае, опять-таки, играет расширение компетенций парламента в плане его действительных возможностей по формированию повестки и принятию политических решений, а также открытие доступа ко всем важнейшим механизмам отбора кандидатов на высшие посты в государстве для всех парламентариев. Это не только дает депутатам, прежде обреченным на политическую пассивность, политическая карьера которых была заблокирована, возможность добиться для себя более высокого статуса в парламенте и внутри собственной партии. Им также представляется шанс зарекомендовать себя в качестве кандидатов на выполнение более важных политических задач и занятие более высоких должностей (в рамках парламентско-президентской системы правления) либо напрямую продвинуться в ряды высшего политического руководства (в чисто парламентской системе).
При этом парламент выступает идеальным пространством подготовки для будущих политических лидеров сразу в нескольких отношениях. Так, во-первых, ведя дискуссии с политическими противниками внутри собственной фракции и вне ее, договариваясь о компромиссах и отстаивая свою позицию, формируя коалиции и обеспечивая себе большинство, они изо дня в день совершенствуются в политической борьбе, в которой в конечном итоге автоматически добиваются успеха и «проходят отбор» лишь те, кто способен собрать вокруг себя большинство депутатов своей фракции либо всего парламента. При этом благодаря вниманию прессы и общественности мотивы и средства акторов, конкурирующих друг с другом и борющихся за политическую власть, находятся под непрерывным публичным наблюдением и постоянно получают оценку от общества.
Во-вторых, политические элиты, будучи обязанными участвовать в сложно устроенной и многоуровневой парламентской работе с ее пленарными и фракционными заседаниями, рабочими группами, профильными комитетами и комиссиями, непрерывно вовлекаясь в парламентские процедуры принятия решений и законотворчества, учатся действовать в рамках твердо установленных юридических и процедурных форм парламентской и государственной жизни. В ходе ежедневного взаимодействия, кооперации и конфронтации с множеством политических субъектов, имеющих самый разный личный, профессиональный и мировоззренческий бэкграунд, они расширяют свой политический горизонт. Этому же способствует постоянное столкновение со сложной политической реальностью современного поликратического государства. Регулярная конфронтация с чиновниками-специалистами могущественных государственных аппаратов управления вынуждает их погружаться в различные специализированные темы и работу отраслевых ведомств, благодаря чему они как накапливают богатые отраслевые и специальные знания, так и повышают свою квалификацию в политической предметной работе (Sacharbeit).
Подобное многолетнее обучение в современном «работающем парламенте» (антитеза «парламенту, произносящему речи» / Arbeitsparlament vs. Redeparlament) имеет, по мнению Макса Вебера, то решающее преимущество, что в таких условиях показать себя и пройти отбор способны лишь политические элиты, которые не только умеют вести непосредственную политическую борьбу на улице и вербовать сторонников (порой с помощью демагогических средств), но и в состоянии так же успешно обуздывать могучую государственную бюрократию, компетентную в специализированных областях и управлении, а еще разбираются в регламентах, процедурах и принципах действия парламента и готовы подчиняться им. Это позволяет с самого начала перекрыть доступ к высшим государственным постам для политиков, которые либо некомпетентны в профессиональном плане, либо занимаются чистым популизмом.
Макс Вебер: на перепутье между британской и американской моделями#
Если до судьбоносных событий Ноябрьской революции 1918 года в Германии Макс Вебер, описывая конкретное институциональное наполнение своей реалистической теории демократии, ориентировался на пример парламентской монархии в Великобритании, то после отречения кайзера и завершения эпохи династии Гогенцоллернов ориентиром для него стала парламентско-президентская система правления Соединенных Штатов Америки, на которую он в своих ранних политических работах смотрел критически и дистанцированно (в особенности из-за ее повсеместно работающей «машинерии по распределению должностей»).
В британской модели круг руководящих политических элит, подлежащих избранию, ограничен депутатами нижней палаты парламента (палаты общин). Те, в свою очередь, на втором шаге выбирают из своего состава премьер-министра, который затем вместе со своим кабинетом, состоящим из профильных министров, определяет основные направления политики, «сосуществуя» с институтами наследного монарха — короля или королевы (являющегося одновременно главой государства), выполняющими прежде всего репрезентативные функции, и членами верхней палаты (палаты лордов), которые заседают в ней пожизненно и имеют дворянский титул. Парламент (его нижняя палата) и правительство (премьер-министр и кабинет) образуют в этой модели правления неразрывный симбиоз, поскольку премьер и министры дееспособны, лишь имея за собой поддержку большинства депутатов палаты общин. На постоянные репрезентативные институты (монарх и палата лордов) процедура демократических выборов не распространяется, но и возможность влиять на процесс формирования правительства и управления страной у них есть только формально.
В американской модели, которая уже на этапе своего возникновения в конце XVIII века последовательно отказалась от любых институтов монархического и аристократического характера, система управления на федеральном уровне опирается исключительно на две инстанции демократической власти, каждая из которых обретает свои полномочия в рамках отдельной процедуры и независимо друг от друга. Речь идет об избираемом народом (де-юре опосредованно через выборщиков, но де-факто напрямую) президенте страны и депутатах обеих палат парламента (конгресса) — сената и палаты представителей, также избираемых народом в ходе прямых выборов. В этой системе президент сохраняет свою должность и способность управлять и в том случае, если его не поддерживает большинство депутатов в одной или даже обеих палатах парламента.
В кульминационный период совещаний по подготовке Веймарской конституции, весной 1919 года, Макс Вебер энергично высказался в своем кратком эссе под заглавием «Рейхспрезидент» в пользу американской модели с главой государства, которого напрямую избирает народ. По его мнению, такой руководитель страны (благодаря своей политической автономии от партий, представленных в парламенте) в ситуациях парламентских кризисов будет не только выступать якорем стабильности всей системы правления, но и действенно защищать единство государства и нации от центробежно направленных локальных, региональных и федеральных частных интересов депутатов. Наряду с назначением членов правительственного и административного аппаратов он также сможет выполнять контролирующую функцию по отношению к парламенту, для чего Вебер предполагает облечь его в том числе правом отлагательного вето на принятие законов и реализацию решений референдумов. В то время как в Веймарской республике в итоге утвердился американский вариант, Основной закон, принятый в 1949 году, утвердил для Федеративной Республики Германия британскую модель, впрочем, без каких-либо монархическо-аристократических элементов.
Рис. 23. Макс Вебер: между британской и американской моделями

Источник: автор.
Впрочем, сходство между прямыми народными выборами и парламентской ареной заключается не только в освобожденной от влияния блокирующих механизмов, свободной и непрерывной борьбе за власть, которая позволяет наиболее способным людям, лучшим умам, зарекомендовать себя и пройти отбор на занятие руководящих политических постов. В обоих случаях действуют также принципы малочисленности и добровольного следования за лидером. Как в отношении народа едва ли можно сказать, что он диктует свою волю политическим вождям, так и в парламенте де-факто тон задает не масса избранных депутатов, а небольшие руководящие кружки и отдельные лидеры партий: завоевав доверие членов парламента, они далее ведут переговоры с политическими партнерами и противниками, а также определяют магистральные направления политики. Собрания с многочисленным составом, не имеющие такой иерархической структуры, по мнению Вебера, не в состоянии ни гибко и решительно формировать политику, ни действительно брать на себя ответственность и выполнять руководящую функцию.
Далее, утверждение модели современного парламента как чисто функционального политического и институционального органа покончило с широко распространенной в просветительском мышлении Запада интерпретацией принципа представительства, согласно которой избранные народом делегаты якобы выступают как непосредственные представители и слуги своего электората. Ведь парламентарии тоже стремятся к власти и властвованию, борются за них и потому действуют в политической реальности не столько как «слуги народа», сколько как его «господа», и это наряду с тем фактом, что в действительности формирование политической воли, отбор и выдвижение кандидатов на парламентские мандаты осуществляется руководящей политической верхушкой и партийными аппаратами, которым избранные депутаты и чувствуют себя обязанными в первую очередь. Чисто технически принцип представительства также не может быть осуществлен уже в силу того обстоятельства, что из-за непрерывного изменения и развития обществ западного мира картина политических проблем в период исполнения депутатского мандата, как правило, сильно отличается от той, что имела место в момент выборов.
3.2. Парламентаризм как современная техника контроля и регулирования бюрократии и капитализма#
Причина того, что Макс Вебер в своей теории полагает плебисцитарную избирательную демократию и парламентаризм двумя взаимодополняющими и взаимно поддерживающими ключевыми компонентами реалистической демократии, состоит не только в функции парламента как пространства подготовки и повышения квалификации будущих политических элит и в его технической способности генерировать компромиссы и сложные законопроекты. Наличие в системе правления этой второй мощной институциональной силы позволяет, по Веберу, установить в отношениях между избранными народом вождями, бюрократическим аппаратом управления и системой капиталистического хозяйства такое равновесие, что возникает в высшей степени эффективная система противовесов, взаимного контроля и ограничения (идущая дальше классического учения Монтескьё о разделении властей), которая, признавая политическую реальность современного государства, все же не позволяет ни одному из современных акторов и центров силы занять доминирующую позицию.
3.2.1. Парламентаризм и бюрократия#
Так, хотя плебисцитарные народные вожди обладают наряду с харизматическими качествами также необходимым политическим авторитетом и легитимностью, чтобы отдавать бюрократии указания и распоряжения, однако из-за малочисленности своих штабов и консультантов они уже чисто технически не в состоянии действенно контролировать управленческий аппарат с его десятками тысяч чиновников — чего не скажешь о парламенте. Насчитывая несколько сот депутатов, имея разветвленный институциональный каркас из рабочих групп, комитетов и комиссий, особых органов, будучи наделен соответствующими компетенциями, парламент способен выполнять ту задачу, которая объективно не по силам народно избранным вождям, — осуществлять всеобъемлющий и эффективный надзор за бюрократическим аппаратом управления и на постоянной основе не допускать, чтобы бюрократия установила властную монополию, основанную на доступных ей знаниях. Без этого плебисцитарная избирательная демократия, по мнению Вебера, выродилась бы в чисто «пассивную» демократию, поскольку фактически утратила бы власть. Парламентаризм же обеспечивает, что даже небольшая в процентном отношении группа депутатов может в любой момент создать комиссию по расследованию спорных или неясных предметных вопросов (право парламентского расследования). Комиссии по расследованию и постоянные комитеты и комиссии обладают возможностью и правом в любое время опрашивать чиновников (как занимающих руководящие должности, так и представителей среднего и низшего звена) и проводить перекрестный допрос. Чиновники при этом обязаны давать показания и предоставлять парламентариям доступ к документам, вследствие чего скрытые служебные сведения и малопрозрачные управленческие действия превращаются в публичное знание (публичность государственного управления). Кроме того, депутаты (а будучи профессиональными политиками, они сосредоточены исключительно на парламентской работе) имеют при этом право обращаться к экспертам-специалистам и вызывать свидетелей. Они также могут запрашивать научные заключения и оценки, чтобы получить общее или детальное представление об определенной сложной теме и сделать соответствующие политические выводы. В результате чиновники, входящие в состав бюрократического аппарата управления, не только несут обязанность отчитываться перед парламентом: последний также вправе при нарушении бюрократами служебных обязанностей или просто непригодности смещать их и отправлять в отставку.
3.2.2. Парламентаризм и капитализм#
Всеобщее равное избирательное право уже обеспечило гражданам современного (демократического) государства определенную независимость и самостоятельность перед лицом могучих сил модерна. Парламент, в свою очередь, представляет собой не только основную инстанцию контроля над бюрократией, но и институциональный бастион, защищающий электоральные массы от подавляющего могущества капитализма. Если бы парламент не выполнял функцию законодательного регулирования экономики, заработная плата армии рабочих и служащих в условиях беспрепятственной работы «механизма» производства товаров и благ определялась бы не столько их реальными потребностями, сколько рыночной конъюнктурой и представлениями производителей-капиталистов. Депутаты же, надеющиеся и планирующие переизбраться, могут противопоставить этим интересам рынка и предпринимателей действительные нужды своего электората, обеспечив тем самым удовлетворение базовых социальных потребностей и сохранение мира в обществе. Это позволяет несколько смягчить суровые стороны системы капиталистического хозяйства, ориентированной исключительно на рационализацию и максимизацию прибыли, однако возможности влияния парламентариев не безграничны — прежде всего в силу того, что избирательные кампании в современных массовых обществах требуют чрезвычайно больших финансовых вложений, а многие депутаты зависимы от внешних спонсоров и поддержки представителей капиталистической экономики.
3.2.3. Современные партии как посредники между народом и элитами#
Возникновение и эволюция современных массовых партий на Западе, которые в последней трети XIX века окончательно пришли на смену формам политической организации Средневековья и Нового времени (объединения местной знати, состоявшие из аристократов, помещиков, юристов, купцов и т. д.), стали последним элементом в мозаике демократической формы государственного правления согласно учению Макса Вебера. Будучи катализаторами формирования политической воли, партии выступают медиаторами и посредниками между народом и сетью государственных институтов, они предлагают политическую родину и платформу как народным вождям, избранным на высшие государственные посты, так и прошедшим в парламент депутатам и складывающимся в парламенте фракциям. Вебер определяет партии как добровольно созданные и нацеленные на непрерывную свободную вербовку сторонников представительства политических интересов, постоянно находящиеся в состоянии предвыборной борьбы, состязания и конкуренции с другими партиями. Их важнейшее техническое достижение состоит в способности формировать неорганизованные и поступающие большей частью иррационально массы в организованные и рационально действующие группы интересов, то есть они представляют собой рациональную антитезу чисто эмоциональному господству «улицы».
Чтобы выстоять и добиться успеха в политическом соперничестве за власть и государственные должности, современные партии — точно так же, как государство и все прочие массовые организации модерна, — не могут обойтись без квалифицированного, компетентного и четко организованного бюрократического аппарата управления. Чем выше при этом уровень бюрократизации и чем больше должностей и «доходных мест» подлежат распределению, тем быстрее изначально компактные политические группировки превращаются в гигантские партийные машины и аппараты с сотнями тысяч членов, образующие строгую иерархию из земельных (областных), районных и местных отделений под контролем партийных секретарей и специалистов, прошедших бюрократическую школу. Эти «партийные техники» располагают всеми необходимыми партийными ресурсами и личными связями (с политическими агитаторами, важным партийным персоналом и содействующими лицами извне), чтобы поддерживать партийную машину на ходу и управлять ею. Они также определяют курс партии и вопросы выдвижения кандидатов — впрочем, лишь до того момента, пока харизматическим личностям не удастся перетянуть массу членов партии на свою сторону, сломить тем самым бюрократическую власть профессиональных партийных работников и навязать им свою волю. Поскольку партийные функционеры, которым угрожает потеря политических доходных мест, и меценаты партии, лишающиеся своего экономического влияния, оказывают при этом ожесточенное сопротивление, а будучи, так сказать, техническими специалистами по обращению с властью и повседневной работе в рамках политического предприятия, они еще и располагают значительным тактическим преимуществом, то, по мнению Вебера, харизматическим политикам удается одержать верх в этой схватке в среднеи долгосрочной перспективе лишь тогда, когда им на руку играют чрезвычайные обстоятельства. Так во внутрипартийном микрокосме повторяется та упорная борьба, которой отмечены противостояние и столкновения плебисцитарных народных вождей с государственным аппаратом управления.
Одновременно современная партийная система, как и рассмотренный выше современный парламентаризм, представляет собой арену открытой политической борьбы, политической селекции в явной форме и всеобъемлющей политической подготовки, ведь и здесь различные политические акторы борются друг с другом за власть и влияние внутри партии и в то же время учатся подчиняться правилам, регулярно принимая участие в партийных съездах, заседаниях и процедурах голосования, включаясь в устойчивые организационные структуры партийной жизни. Подобно тому, как народ подчиняется избранным вождям, а депутаты — выбранным парламентским лидерам, члены и сторонники партии тоже добровольно следуют за партийными лидерами и руководящими кружками, которых сами же и избрали, — пока те способны добиваться успеха и сохранять доверие. При этом современные партии, опять же, как и парламент, соответствуют принципу математически-рационального устройства всех современных социальных корпораций (Körperschaften): содержательная повестка и фигуры кандидатов конкретной партии определяются в конечном счете количеством голосов, поданных на партийных съездах и заседаниях, а число ее членов и сторонников отражает положение и потенциал данной партии в рамках системы правления и по отношению к другим партиям.
Макс Вебер. Биографическая канва: от основания Германской империи до Ноябрьской революции (1864–1920)#
К настоящему времени наше «лицо» настолько пострадало, как того никогда не случалось ни с одним народом в подобном положении… […]. Более четырех лет голода, а прежде всего более четырех лет камфорных и морфийных инъекций подзуживания и раздувания страстей — такого не приходилось переживать еще ни одному народу. Мы вновь, как после 1648 и 1807 годов, начинаем с самого начала. Вот очевидное положение вещей.
Макс Вебер. Письмо Отто Крузиусу (24 ноября 1918 г.)
Родившийся 21 апреля 1864 года в Эрфурте Макс Вебер в идейном смысле был ребенком второй Германской империи, ее экономического, технического и промышленного подъема, ее растущей уверенности в себе и часто неумеренного патриотизма и национализма, ее борьбы за лидерство в мировой политике, за колонии, за имперское влияние. В политическом плане он, равно как его отец Макс Вебер-старший (1836–1897, муниципальный советник и депутат рейхстага) и младший брат Альфред Вебер (1868–1958, политэкономист), стоял на позициях национально-либеральной буржуазии. Получив докторскую степень и пройдя процедуру габилитации в берлинском Университете имени Фридриха Вильгельма, весной 1894 года Вебер в возрасте всего 29 лет был приглашен на должность ординарного профессора политической экономии и финансового дела во Фрайбургский университет имени Альберта и Людвига. Спустя три года он перешел в именитый Университет имени Рупрехта и Карла в Гейдельберге, где некогда провел свои студенческие годы. Немного позднее Вебер пережил здесь события, резко изменившие ход его жизни: вначале 10 августа 1897 года умер отец, а весной 1898 года из-за постоянного переутомления от работы ученый погрузился в состояние тяжелого истощения, которое не только практически лишило его трудоспособности, но и вылилось летом 1898 года в сильное истощение нервной системы. Это означало конец академической карьеры. Избавленный от бремени публичных должностей и не испытывающий финансовых затруднений благодаря наследству своей супруги Марианны Вебер (1870–1954), Вебер смог восстановиться, хотя и через несколько лет, и в 1900-х годах начал жизнь исследователя и вольного ученого. Основным местом публикации для Вебера стал «Архив социальной науки и социальной политики», редакцию которого с 1903 года возглавил политэкономист и позднее министр финансов образованной в Мюнхене советской республики Эдгар Яффе (1866–1921) и который в последующие годы превратился в один из ведущих журналов по социальным наукам в Германии. Именно в ноябрьском выпуске «Архива» за 1904 год было напечатано (вслед за первыми работами по теории науки) новаторское исследование Вебера по социологии экономики и религии «Протестантская этика и дух капитализма» — ответ на вышедшую в 1902 году книгу о капитализме его многолетнего друга и коллеги Вернера Зомбарта (1863–1941), с которым Вебер с весны 1904 года делил обязанности ответственного редактора реорганизованного «Архива». Через три года Макс Вебер взялся за редактирование «Очерков социальной экономики» (1909–1920), многотомного энциклопедического компендиума, посвященного основам политической экономии и включающего десяток статей самого Вебера. Как раз в контексте работы над «Очерками» появлялись также рукописи и фрагменты, составившие опубликованный посмертно труд «Хозяйство и общество» (1921/1922) — книгу, которую Макс Вебер никогда не задумывал и не планировал в таком формате, но которая в итоге и принесла ему всемирную славу отца современной социологии.
Программные социологические сочинения Макса Вебера:
• «Протестантская этика и дух капитализма» (1904);
• «Хозяйство и общество» (посмертно, 1921/1922).
Программные сочинения Макса Вебера по теории науки:
• «„Объективность“ социально-научного и социально-политического познания» (1904);
• «Наука как призвание и профессия» (1917);
• «Смысл „свободы от оценки“ в социологической и экономической науке» (1917).
Политическую и публицистическую активность Макс Вебер начал проявлять лишь в последние четыре года своей жизни, когда в условиях затянувшейся мировой войны как военное, так и социально-экономическое положение Германской империи опасно обострилось. Исходным пунктом стали катастрофический неурожай картофеля и коллапс немецкого молочного хозяйства зимой 1916–1917 годов, что привело не только к масштабному голоду (до конца войны голодной смертью умерло свыше 700 тысяч человек), но и вызывало весной 1917 года массовые протесты и забастовки с участием сотен тысяч рабочих («хлебные забастовки») в Киле, Лейпциге и Берлине. Ситуацию усугубили решения на государственном уровне, в высшей степени спорные с военной точки зрения: в начале 1917 года армейское командование и правоконсервативные круги, вопреки сопротивлению парламента, настояли на переходе к «неограниченной подводной войне». Это, в итоге, спровоцировало вступление в войну Соединенных Штатов Америки, доселе сохранявших нейтралитет, и серьезно подорвало достигнутое в начале войны единство политических сил (заключивших «гражданский мир» / Burgfrieden): среди умеренных партий, составлявших большинство в рейхстаге, утверждалось понимание, что лишь фундаментальное реформирование закостенелой кайзеровской системы правления способно еще предотвратить поражение в войне и неизбежную в этом случае политическую гибель государства. И вот 30 марта 1917 года по инициативе Национал-либеральной партии Германии, возглавляемой Густавом Штреземаном (1878–1929), был создан Конституционный комитет в составе 28 человек с поручением выработать конкретные предложения для коренной конституционной реформы. Это положило начало бурным внутриполитическим столкновениям, поскольку консервативные и верные кайзеру силы блокировали любые попытки реформ и оказывали ожесточенное сопротивление.
В этой накаленной общественно-политической атмосфере Макс Вебер по собственной инициативе развил лихорадочную деятельность по подготовке политических сочинений, которые впоследствии составили ядро его реалистической теории демократии. За десять дней до того, как передать на заседании Конституционного комитета свои предложения реформ Конраду Хаусману (1857–1922), ведущему представителю леволиберальной Прогрессивной народной партии (ПНП), Вебер опубликовал 26 апреля 1917 года в либеральной газете «Франкфуртер цайтунг» первую из цикла статей о политической реорганизации империи (эти пять статей были позднее, в мае 1918 года, изданы книгой под заглавием «Парламент и правительство в новой Германии»). Через два месяца была готова его вторая важная работа по демократической теории «Избирательное право и демократия в Германии», изданная книгой 6 декабря 1917 года в издательстве социал-либерального еженедельника «Хильфе», основанного в 1896 году Фридрихом Науманном. Однако процесс реформации пробуксовывал — и Вебер, в разочаровании отойдя от берлинской политики, принял приглашение занять с летнего семестра 1918 года профессуру по политэкономии в далекой Вене. Однако вскоре события стали развиваться стремительно и непредсказуемо. Когда матросы в Киле подняли восстание, Макс Вебер вернулся на политическую сцену: 4 ноября 1918 года он выступил перед членами ПНП в Мюнхене с докладом «Политическое переустройство Германии». Однако в своем выступлении он по-прежнему отстаивал преимущества конституционной монархии и настоятельно предостерегал как от социалистической революции, так и от «мира любой ценой» — в ответ возбужденная толпа заглушила его криками («Хватит кровопролития! Долой войну!»), и речь пришлось прервать. Лишь 17 ноября 1918 года, спустя восемь дней после отречения кайзера Вильгельма II, Макс Вебер на партийном собрании ПНП в Гейдельберге окончательно встал на республиканские позиции и волей-неволей принял новую политическую ситуацию. В конце концов, полный распад старого порядка давал в том числе непосредственный шанс осуществить все те политические реформы и представления, за которые Вебер так страстно выступал еще весной-летом 1917 года. В середине ноября 1918 года по инициативе его брата Альфреда Вебера и главного редактора ежедневной газеты «Берлинер тагеблатт» Теодора Вольфа (1868–1943) была основана леволиберальная Немецкая демократическая партия (НДП), а примерно через две недели к этой новой буржуазно-республиканской силе присоединился и Макс Вебер. Вместе со своим многолетним политическим соратником Фридрихом Науманном (в июле 1919 года тот станет первым председателем партии НДП) и Конрадом Хаусманом, позднейшим главой Конституционного комитета и вице-президентом Учредительного собрания, он был избран во временное правление партии и немедленно включился в практически семинедельную напряженную кампанию, предшествовавшую назначенным на 19 января 1919 г. выборам в Учредительное национальное собрание. 1 декабря 1918 года Вебер выступил во Франкфурте перед 7 тысячами (!) восторженных слушателей со своей первой программной речью, в которой неоднократно самым резким образом атаковал и осудил политику старых кайзеровских элит и призвал прогрессивную буржуазию к политической активности, поскольку именно ей в союзе с умеренными социал-демократами он отводил ведущую роль в предстоящем восстановлении Германии. Эта надежда действительно начала сбываться по результатам январских выборов 1919 года: НДП заняла на них третье место с 18,5 процента голосов и с тех пор — за исключением краткого перерыва (1927/1928) — была представлена во всех правительствах на федеральном уровне с 1919 по 1932 год, в основном в коалиции с Социал-демократической партией Германии и Партией центра (так называемая Веймарская коалиция). Впрочем, Вебера ценили не только как партийного оратора. В кругах, близких к временному правительству под руководством социал-демократов Фридриха Эберта (1871–1925), обсуждалась идея назначить автора весьма популярного среди членов реформистских партий сочинения «Парламент и правительство в новой Германии» статс-секретарем Ведомства внутренних дел (по сути заместителем министра) и поручить ему разработку чернового проекта конституции. Когда через некоторое время этот пост все же доверили либералу, специалисту по государственному праву Гуго Пройссу (1860–1925), тот, не медля, привлек Вебера к первому раунду конституционных консультаций, проведенных ведомством (9–12 декабря 1918 года), где тот оказался единственным из экспертов, не состоявшим на государственной службе. По итогам изнурительных переговоров с правительством и Национальным собранием в последующие восемь месяцев Пройсс, также член НДП, заслуженно стал известен как «отец Веймарской конституции», а Максу Веберу удалось добиться закрепления в провозглашенной 14 августа 1919 года конституции по меньшей мере двух своих ключевых требований: права парламентского расследования (анкетного права) и прямых выборов народом главы государства, облеченного обширными полномочиями, — рейхспрезидента, к чему он еще раз настоятельно призвал в своей статье «Рейхспрезидент», опубликованной 25 февраля 1919 года в авторитетной газете «Берлинер бёрзенцайтунг».
Под впечатлением от коммунистического восстания спартакистов в начале января 1919 года в Берлине, завершившегося провалом и убийством Розы Люксембург и Карла Либкнехта (оба 1871–1919) членами правых фрайкоров, а также революционных событий в «Баварской республике», провозглашенной Куртом Эйснером (1867–1919), Макс Вебер выступил 28 января 1919 года в Мюнхене на собрании леволиберального Союза вольного студенчества со своей знаменитой речью «Политика как призвание и профессия». Это было резюме его тридцатилетнего изучения феномена политического и прежде всего призыв к деловому и реалистическому пониманию политики, контрастировавший с романтически-пацифистскими и социалистическими представлениями о будущем, которые были свойственны многим его современникам. Приняв в марте 1919 г. предложение занять в качестве преемника Луйо Брентано (1844–1931) пост ординарного профессора социологии, экономической истории и политэкономии в Мюнхенском университете, Вебер окончательно ушел из большой политики, если не считать двухнедельной поездки на мирные переговоры в Версаль в качестве эксперта германской делегации. Его не покидало мрачное предчувствие: «Теперь же, когда пройдет эпоха истощения, дискредитированным окажется мир, а не война — вот следствие абсолютной этики». 14 июня 1920 года Макс Вебер совершенно неожиданно скончался в Мюнхене от воспаления легких из-за не начатого своевременно лечения.
Программные сочинения Макса Вебера по политике и теории демократии:
• «Парламент и правительство в новой Германии. К политической критике чиновничества и партийной жизни» (1917/1918);
• «Избирательное право и демократия в Германии» (1917);
• «Будущая государственная форма Германии» (1919);
• «Политика как призвание и профессия» (1919);
• «Рейхспрезидент» (1919).
-
Olindo Malagodi, «Conversazioni della guerra 1914–1919» (1960), цит. по: Ernst Nolte (1971). ↩︎
-
По новому стилю. — Прим. пер. ↩︎
-
О специфике понятия «предприятие» у Вебера: «Предприятие (Betrieb) — непрерывное целеориентированное действие, которое может иметь хозяйственную, религиозную или какую-либо иную направленность. […] Именно эти „технические“ характеристики (целерациональность и непрерывность) объясняют, почему Вебер характеризует как предприятие также многие структуры, никак не связанные с экономикой, в частности, церковь и государство…» См.: Словарь понятий Макса Вебера // Вебер М. Хозяйство и общество. — Т. 1. — С. 381. — Прим. пер. ↩︎